PAD-PRO-EXSB-Schaltungen erklärt – Teil 12
Oszillatorschaltungen mit Operationsverstärker
In diesem Teil unserer Serie zum PAD-PRO-EXSB beschäftigen wir uns mit dem Thema „Oszillatorschaltungen mit Operationsverstärker“. Es werden gängige Schaltungsvarianten zur Erzeugung von Sinus-, Rechteck- und Dreiecksignalen mit jeweils einem Anwendungsbeispiel vorgestellt.
Aufbauplattformen
Als Grundlage zum Aufbau der Beispielschaltungen dient das Bauteileset PAD-PRO-EXSB, in dem alle für die Beispielschaltungen notwendigen Bauteile im PAD-Format enthalten sind. Die Schaltungen können natürlich auch mit handelsüblichen Bauteilen auf Steckboards oder Lochrasterplatinen nachbaut werden. Vorzugsweise sollte man aber Steckboards verwenden, da es sich um eine Experimentierschaltung und nicht um eine praxisorientierte Schaltung handelt. Da die Schaltungen etwas umfangreicher sind, können als Aufbauplattform das Experimentierboard ELV-EXSB1, das neue EXSB-Midi oder gewöhnliche Steckboards verwendet werden, wie in Bild 1 zu sehen ist. Bei Verwendung von herkömmlichen Steckboards müssen zwei Boards mit 830 Kontakten zusammengesteckt werden, sodass sich eine größere Fläche für den Aufbau der Schaltung ergibt.



Bild 1: Mögliche Aufbauplattformen EXSB1, EXSB-Midi sowie zwei zusammengesteckte „normale“ Steckboards
Was ist ein Oszillator?
Als Oszillator (elektronisch) wird eine elektronische Schaltungseinheit bezeichnet, die selbsttätig ein periodisches Signal erzeugt. Diese wandelt ein konstante Gleichspannung in eine Wechselspannung bzw. Gleich- in Wechselstromenergie um. Oszillatoren können mit Transistoren oder Operationsverstärkern realisiert werden. Wie man in Bild 2 erkennt, besteht ein Oszillator aus zwei wesentlichen Komponenten: einem Verstärker und einem Rückkoppelnetzwerk. Das Rückkoppelnetzwerk sorgt für eine Mittkopplung und enthält in der Regel auch die frequenzbestimmenden Bauteile, die z. B. eine R-C-Kombination, eine Spule oder ein Quarz sein können. Damit ein Oszillator schwingt, müssen bestimmte Regeln erfüllt sein:
- Der Verstärker muss die Verluste durch das Rückkoppelnetzwerk ausgleichen. Die Schleifenverstärkung, also das Produkt aus Verstärkungsfaktor (v) und dem Rückkopplungsfaktor (k), muss 1 betragen: v • k =1
- Die Phasenverschiebung (Δφ) zwischen Ein- und Ausgang vom Verstärker muss 0° (360°) betragen (Phasenbedingung)
Das Rückkoppelnetzwerk bestimmt also die Frequenz, mit der der Oszillator schwingt. Durch bestimmte Filtereigenschaften wird der Oszillator auf eine bestimmte Frequenz gezwungen.
Ein Problem stellt das Anschwingen eines Oszillators dar. Hierzu muss der Oszillator angestoßen werden. Elektronische Bauteile erzeugen in der Regel ein Rauschsignal. Diese Unregelmäßigkeit reicht oft aus, um den Oszillator zu starten. Eine perfekte Schaltung ohne parasitäre Eigenschaften würde nicht anschwingen.

Im Folgenden werden wir unterschiedliche Oszillatorschaltungen erklären, zu denen es auch jeweils einen Aufbauvorschlag gibt.
Rechteckoszillator
Einen klassischen Rechteckoszillator mit einem Operationsverstärker, wie er in Bild 3 zu sehen ist, haben wir in Teil 6 dieser Serie bereits vorgestellt. Dort findet sich auch eine detaillierte Schaltungsbeschreibung.

Sinus-Oszillator (Wien-Robinson)
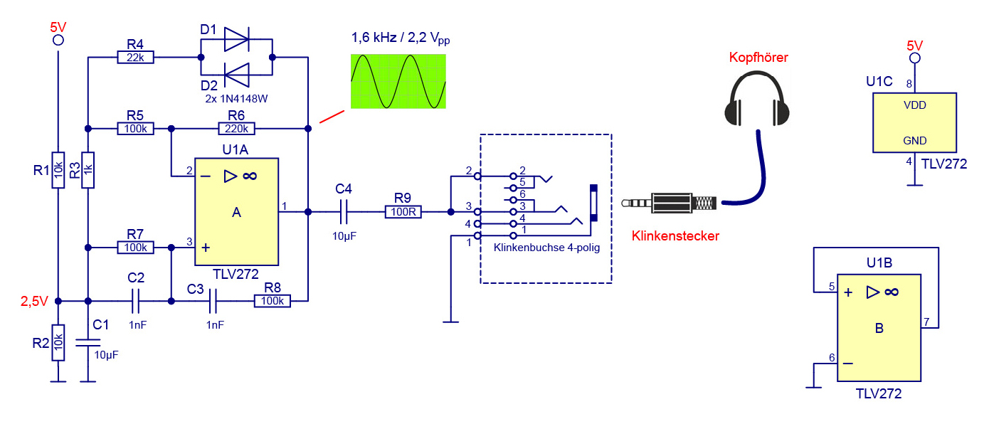
Ein klassischer Oszillator zur Erzeugung von sinusförmigen Signalen ist die sogenannte Wien-Robinson-Brücke. Wie man im Schaltbild (Bild 4) erkennt, ist die Schaltung mit nur einem Operationsverstärker aufgebaut. Eine wichtige Baugruppe ist das Rückkoppelnetzwerk, bestehend aus der sogenannten Wien-Bücke, benannt nach dem Erfinder Max Wien. Hauptbestandteil der Wien-Brücke ist ein passiver Bandpass, aufgebaut mit Widerständen und Kondensatoren. Bild 5 zeigt die aus unserer Schaltung extrahierte Wien-Brücke etwas einfacher dargestellt. Der linke Teil dieser Brücke stellt den Bandpass mit den Bauteilen R8/C3/R7/C2 dar. Dieser Bandpass, der sich im Rückkoppelzweig des Operationsverstärkers befindet, bestimmt die Frequenz des Oszillators.


Die dargestellte Eingangsspannung ist mit dem Ausgang des Operationsverstärkers verbunden. Der Ausgang führt auf den nichtinvertierenden Eingang (+) des Operationsverstärkers. Die Wien-Brücke hat bei der Resonanzfrequenz eine Phasenlage von 0°, was ja die Grundbedingung ist, damit eine Oszillatorstufe schwingen kann. Da das Ausgangssignal der Wien-Brücke nur 1/3 der Eingangsspannung Ue beträgt, muss der Verstärker eine Verstärkungsfaktor von 3 aufweisen, um die Verluste auszugleichen. Dies geschieht mit den Widerständen R6, R5 und R3, die den Verstärkungsfaktor bestimmen und den rechten Teil der Brücke bilden. Der Verstärker ist bestrebt, die Differenzspannung ΔU der Brücke auf 0 V zu halten. In diesem Zustand beträgt die Schleifenverstärkung 1 und die Phasenlage ist 0°, also alle Bedingungen für einen Oszillator. Allerdings muss die Amplitude noch stabilisiert werden, da bei einem Verstärkungsfaktor von > 3 die Spannung am Ausgang immer weiter ansteigen würde. Aus diesem Grund wird mit den antiparallel geschalteten Dioden D1 und D2 und dem Widerstand R4, die wiederum parallel zum Widerstandnetzwerk R5 und R6 liegen, die Amplitude begrenzt. Steigt die Spannung über den Dioden auf ca. 0,5 V an, werden die Dioden leitend, wodurch der differentielle Widerstand kleiner wird. Hierdurch ändert sich das Widerstandsverhältnis im Rückkoppelzweig und der Verstärkungsfaktor wird herabgesetzt. Hat sich die Schaltung stabilisiert, liegt am Ausgang eine stabile Sinusschwingung an mit einer Frequenz von ca. 1,6 kHz. Die Frequenz kann mit folgender Formel berechnet werden:

f = Frequenz
π = 3,141
R = R7 = R8
C = C2 = C3
Tauscht man z. B. die Kondensatoren C2 und C3 gegen 10 nF aus, ergibt sich eine Frequenz von 159 Hz. Beim Experimentieren ist es wichtig, dass für die Widerstände und Kondensatoren immer gleiche Werte genommen werden.
Hier noch ein paar Erklärungen für die restlichen in der Schaltung befindlichen Bauteile. Da der Operationsverstärker mit einer unsymmetrischen Betriebsspannung versorgt wird, wird eine virtuelle Masse benötigt. Dies geschieht mit dem Spannungsteiler R1/R2, der die halbe Versorgungsspannung (2,5 V) als Referenz (virtuelle Masse) bereitstellt. Mit dem Kondensator C1 wird diese Spannung stabilisiert. Über den Koppelkondensator C4 und den Widerstand R9 wird das Oszillatorsignal auf eine Klinkenbuchse gegeben, an die ein Kopfhörer angeschlossen werden kann. So kann das Ausgangssignale akustisch kontrolliert werden. Natürlich kann man sich das Ausgangssignal auch mit einem Oszilloskop anzeigen lassen. Es sollte sich um ein sauberes Sinussignal mit einer Amplitude von ca. 2,2 Vpp handeln. Für diese Schaltung gibt es im Abschnitt „Nachbau der Beispielschaltungen“ einen Nachbauvorschlag.
Rechteck-, Dreieck- und PWM-Oszillator
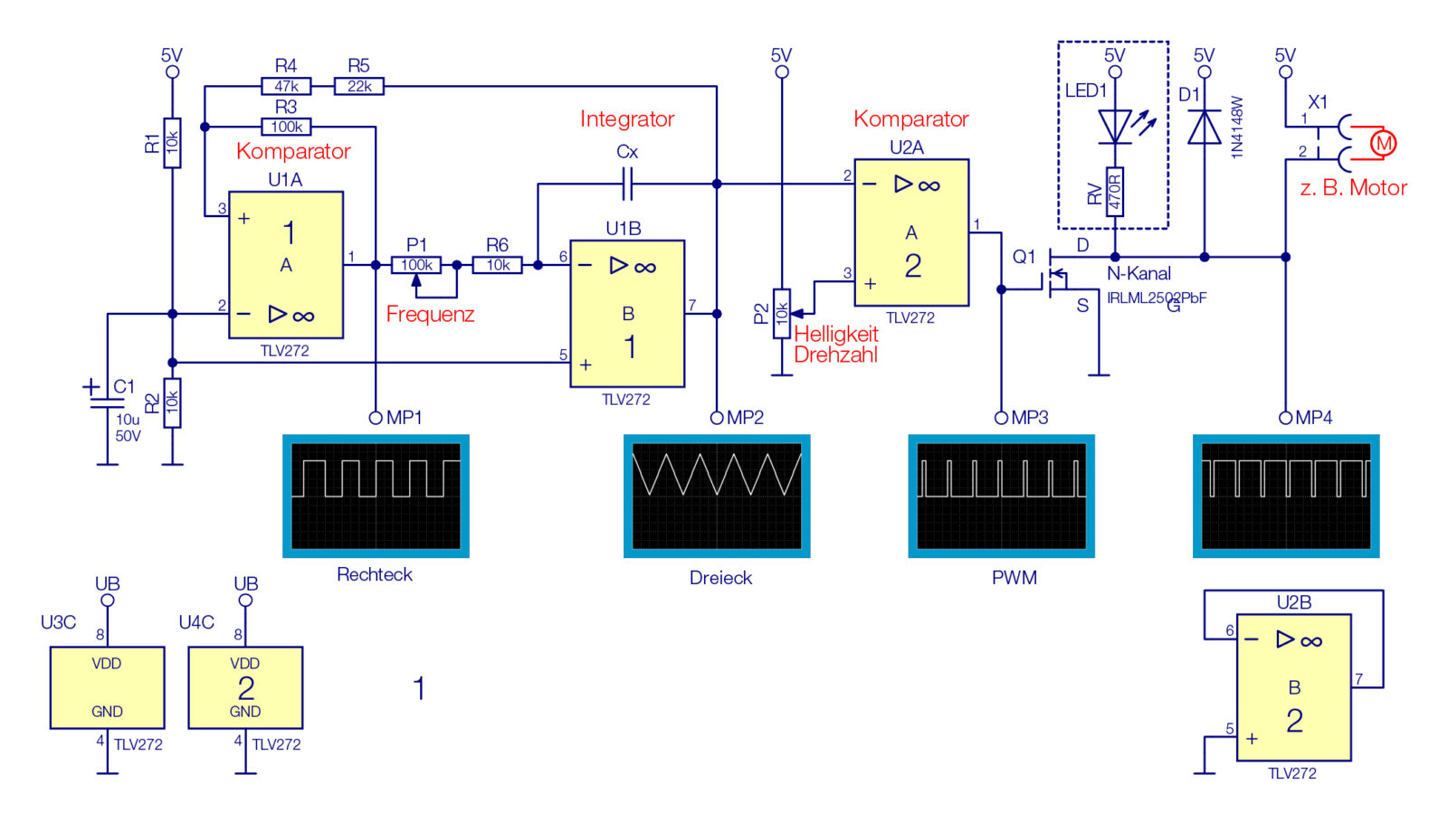
Die folgende Schaltung (Bild 6) kombiniert die drei Ausgangssignalformen Dreieck, Rechteck und PWM in einer Schaltung. Der eigentliche Oszillator besteht aus einem Komparator (IC1A) und einem sogenannten Integrator (IC1B). Um das Zusammenspiel dieser beiden Komponenten verstehen zu können, betrachten wir zuerst die Funktionsweise des Integrators. Der Integrator lädt und entlädt den frequenzbestimmenden Kondensator CX. Das kennen wir aus unserem Rechteckoszillator aus Bild 3. Jedoch gibt es hier einen entscheidenden Unterschied. Der Kondensator wird nicht einfach über einen Widerstand aufgeladen, sondern über einen konstanten Strom.

Bei einer RC- Kombination ergibt sich eine Ladekurve nach einer Exponentialfunktion, wie in Bild 7 (blaue Kurve) zu sehen ist. Lädt (und natürlich auch entlädt) man einen Kondensator mit einem konstanten Strom, ergibt sich eine lineare Gerade (siehe Bild 7 rote Kurve). Jetzt sprechen wir von einem echten Sägezahn bzw. Dreiecksignal, das wir auch ja auch generieren wollen.

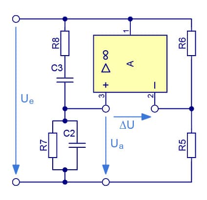
Wie funktioniert so ein Integrator?
Bild 8 zeigt den prinzipiellen Aufbau eines Integrators. Ersetzt man bei einem invertierenden Verstärker den Rückkopplungswiderstand durch einen Kondensator, folgt die Ausgangsspannung der Eingangsspannung zeitabhängig, sie ist proportional dem Zeitintegral der Eingangsspannung. Steuert man den Operationsverstärker mit einer Rechteckspannung an, wird der Kondensator zunächst vom über R fließenden konstanten Strom aufgeladen. Der Operationsverstärker versucht, die Spannung an seinen beiden Eingängen im Gleichgewicht zu halten. Durch die ansteigende Kondensatorspannung verschiebt sich daher das Ausgangspotential zunehmend in die entgegengesetzte Richtung der Eingangsspannung, bis es – abhängig von deren Polarität – nahe an der positiven oder negativen maximalen Aussteuerungsgrenze des Operationsverstärkers gelangt. Wechselt die Polarität der Eingangsspannung, geht die Ausgangsspannung wieder mit dem Zeitfaktor behaftet in die Gegenrichtung. Dabei ist die Änderungsgeschwindigkeit der Ausgangsspannung von der Eingangsspannung und den Größen R und C abhängig. Je höher die Eingangsspannung des Integrators ist, desto schneller folgt die Ausgangsspannung.

Zusammen mit diesem Integrator und einem Komparator lässt sich ein Dreieck-Generator realisieren. Zur besseren Verständlichkeit sind im Schaltbild einige Messpunkte eingezeichnet (MP1 bis MP4). Im Diagramm (Bild 9) ist zu jedem Messpunkt die Signalform dargestellt. Der Ausgang des Komparators IC1A liefert das Eingangssignal für den Integrator (MP1). Der Rückkoppelwiderstand (R4 und R5) des Komparators sorgt für eine Mitkopplung, die eine Hysterese generiert. Die Schaltschwelle des Komparators liegt bei 2,5 V, was der halben Betriebsspannung entspricht und durch den Spannungsteiler R1/R2 festgelegt wird. Diese Spannung ist auch gleichzeitig die virtuelle Masse.

Das Ausgangssignal des Integrators IC1B ist wiederum mit dem Eingang des Komparators rückgekoppelt. Steigt die Ausgangsspannung des Integrators (MP2) auf einen Wert oberhalb von 2,5 V an, wechselt der Ausgang des Komparators (MP1) schlagartig von Low- auf High-Potential, woraufhin der Kondensator Cx entladen wird. Sinkt die Spannung an MP2, bedingt durch die Entladung von Cx, unterhalb von 2,5 V, wechselt der Ausgang des Komparators (MP2) von High- auf Low-Potential, wodurch der Kondensator wieder aufgeladen wird und die Spannung am Ausgang des Integrators wieder ansteigt an. Dieser Vorgang wiederholt periodisch und wir erhalten somit einen Oszillator mit einem Dreiecksignal. Mit dem Potentiometer P1 kann die Frequenz des Oszillators verändert werden, die mit folgender Formel berechnet wird:

Da das Potentiometer einen Wert von 0 bis 100 kΩ annehmen kann, ergibt sich eine maximale und eine minimale Frequenz, die wir mit den beiden Potentiometer-Stellungen berechnen können. Für P1 setzen wir einmal den Wert 0 Ω und dann den maximalen Widerstandswert 100 kΩ ein.

Dem Set PAD-PRO-EXSB liegen unterschiedliche Kondensatorwerte bei, sodass durch Austausch des Kondensators Cx folgende Frequenzbereiche realisiert werden können:
Cx = 1 nF
Cx = 10 nF
Cx = 100 nF
Cx = 1 µF
Cx = 10 µF
f = 3293 Hz – 36230 kHz
f = 329 Hz – 3623 Hz
f = 32,9 Hz – 362 Hz
f = 3,29 Hz – 36,2 Hz
f = 0,329 Hz – 3,6 Hz
Wir haben nun einen Oszillator, an dem zwei unterschiedliche Signalformen abgegriffen werden können – und zwar ein Rechtecksignal an MP1 und ein Dreiecksignal an MP2. Mit dem vorhandenen Dreiecksignal kann auf einfache Weise ein PWM Signal (Pulsweitenmodulation) erzeugt werden. Hierzu wird nur ein Komparator (IC2A) und eine einstellbare Spannung benötigt. Diese beiden Signale werden auf die Eingänge des Komparators gegeben. Die Spannung des Potentiometers P2 legt die veränderbare Schaltschwelle fest, die im Diagramm MP2 als UP2 gekennzeichnet ist. Das Ausgangssignal (MP3, Bild 6) entspricht den Schnittpunkten zwischen dem Dreiecksignal und dem DC-Pegel der Schaltschwelle. Durch Veränderung der Schaltschwelle mit P2 kann somit die Impulsbreite verändert werden. Die Frequenz wird dabei nicht beeinflusst, sondern nur das Puls-Pausenverhältnis. Mit diesem PWM-Signal lässt sich z. B. die Helligkeit von LEDs oder die Drehzahl von Motoren einstellen. Der Verbraucher wird dabei periodisch ein- und ausgeschaltet. Bei einer Beleuchtung muss die PWM-Frequenz so hoch gewählt werden, dass das menschliche Auge kein „Flackern“ mehr wahrnehmen kann – dies ist bei Frequenzen von über 100 Hz der Fall.
In unserer Beispielschaltung soll eine LED (D1) angesteuert werden. Da der Ausgang des Operationsverstärkers IC2A nicht unbedingt zum Schalten von höheren Strömen geeignet ist, schalten wir noch einen MOSFET-Transistor nach, der zur Stromverstärkung dient. Da bei diesem Transistortyp keine Strombegrenzung am Gate erforderlich ist, kann auf einen Vorwiderstand am Gate verzichtet werden. Wie man im Schaltbild (Bild 6) erkennt, wird mit dem Transistor Q1 die LED bzw. das PAD-LED-Modul geschaltet, dessen Helligkeit mit P2 verändert werden kann. Das Ausgangsignal am Drain-Anschluss (MP4) ist gegenüber dem Signal an Messpunkt 3 invertiert.
Natürlich kann man mit so einer Schaltung auch kleine Motoren ansteuern. Aus diesem Grund ist noch eine Klemmleiste (X1) eingezeichnet, an die sich externe Verbraucher, wie z. B. ein kleiner DC-Motor, anschließen lassen (nicht im Lieferumfang des PAD-PRO-EXSB enthalten). Bei der Verwendung von Motoren können negative Spannungsspitzen auftreten, die den Schaltransistor zerstören könnten. Aus diesem Grund ist eine Schutzdiode (D1) in Sperrrichtung zum Ausgang geschaltet, die negative Spannungsspitzen unterdrückt.
Nachbau der Beispielschaltungen
Wie im Eingangsartikel beschrieben, wird eine Aufbauplattform benötigt. Es können die Experimentierboards ELV-EXSB1, das neue EXSB-Midi oder gewöhnliche Steckboards verwendet werden, wie in Bild 1 zu sehen ist.
Die Kontakte der Steckboards sind in der Regel nummeriert. Spalten, also von links nach rechts mit 1 bis 63, und die Reihen mit den Buchstaben A bis J. Dies kann sich aber je nach Hersteller geringfügig unterscheiden. Anhand der Nummerierung kann man die Position der Bauteile und Brücken in den Bildern abzählen und auf die eigene Schaltung übertragen. Wichtig ist hierbei, dass das Steckboard so platziert werden muss, dass sich Pin 1 auf der rechten Seite befindet. Dreht man das Steckboard andersherum, stimmen die Positionen nicht mehr mit den Bildern überein. Die elektrischen Verbindungen werden mit starren und flexiblen Steckbrücken hergestellt, die im Experimentierset enthalten sind.
Versorgungsspannung
Die Spanungsversorgung für die dargestellten Schaltungen sollte 5 V betragen. Für das universelle Steckboard kann man auf unterschiedliche Spannungsversorgungsmöglichkeiten zurückgreifen, wie man in Bild 10 sieht. Über eine USB-Buchse kann ein 5-V-USB-Netzteil mit Micro-USB-Stecker als Spannungsquelle genutzt werden. Die Variante mit einer Klemmleiste dient zum Anschluss einer externen Spannungsversorgung wie z. B. einem Netzteil oder einer Batterie. Hierbei muss unbedingt auf die korrekte Polung geachtet werden. Eine sehr komfortable Lösung bietet auch das ELV Powermodul PM-SB1, das mit zwei Batterien ausgestattet ist und somit autark arbeitet.

Die beiden Experimentierboards EXSB1 und EXSB-Midi verfügen über eigene Spannungsversorgungseinheiten, auf die wir hier nicht weiter eingehen wollen, da dies in der jeweiligen Bauanleitung beschrieben ist.
Aufbau der Beispielschaltung – Sinus-Oszillator (Wien-Robinson)
Für die Beispielschaltung „Sinus-Oszillator“ ist in Bild 11 der Verdrahtungsplan zu sehen. Hier wird detailliert gezeigt, wie die Bauteile miteinander verdrahtet werden. In Bild 12 ist die Aufbauvariante mit einem EXSB1 dargestellt. Hier wird die interne Versorgungsspannungseinheit genutzt. Die Schaltung kann auch auf einem handelsüblichen Steckboard aufgebaut werden, wie in Bild 13 zu sehen ist. Ganz komfortabel geht es mit dem neuen Experimentierboard EXSB-Midi, das wir im ELVjournal 4/2025 vorgestellt haben. Hier ist die Spannungsversorgung mittels Batterien schon integriert. Man ist so unabhängig von einer externen Spannungsversorgung. Bild 14 zeigt den Aufbau des Sinus-Generators auf einem EXSB-Midi. Zum Testen der Schaltung kann an der Klinkenbuchse ein Kopfhörer angeschlossen werden.




Aufbau der Beispielschaltung – Rechteck-, Dreieck- und PWM-Oszillator
Für die Beispielschaltung „Rechteck-, Dreieck- und PWM-Oszillator“ ist in Bild 15 der Verdrahtungsplan zu sehen. Auch hier gibt es die Aufbauvariante für das EXSB1 (Bild 16), für zwei handelsübliche Steckboards, die zusammengesteckt werden (Bild 18) und dem Experimentierboard EXSB-Midi (Bild 19). Zum Testen der Schaltung ist die LED vorgesehen, deren Helligkeit mit dem Potentiometer P2 verändert werden kann. Wer einen kleinen DC-Motor (max. 1 A) zur Hand hat, kann diesen über die vorhandene Klemme anschließen, wie dies in den Fotos der Beispielschaltungen (Bild 17 und Bild 18) dargestellt ist. Mit dem Potentiometer P2 kann dann die Drehzahl eingestellt werden.




