Stromzähler einfach auslesen
USB-IEC-Interface – Verwendung, Schaltplan und Nachbauanleitung
Das Fernauslesen des Stromzählers ist die bequeme und komfortable Variante, den Überblick über den Stromverbrauch im Haus zu erhalten. Die aufbereiteten Daten kann man dann einfach an einer zentralen Stelle anzeigen lassen, über Software-Programme beispielsweise grafisch visualisieren und analysieren. Unser USB-IEC-Interface erfasst die über eine optische Schnittstelle ausgegebenen Daten und gibt sie über eine USB-Schnittstelle aus. Mit zum Teil als Freeware erhältlicher Software eröffnen sich Möglichkeiten der Kommunikation über dieses Interface und der Datenverarbeitung z. B. auf einem PC oder Raspberry Pi.
Infos zum Bausatz


Schnittstellen an Verbrauchszählern
Schnittstellen an Zählern bieten dem interessierten Nutzer die Möglichkeit, die Verbrauchswerte im Auge zu behalten und im Idealfall zu optimieren. Neben einigen drahtgebundenen Schnittstellen wie RS485 und nicht sehr weit verbreiteten Funkschnittstellen hat sich insbesondere bei Stromzählern die optisch getrennte serielle Schnittstelle durchgesetzt.
Optische Schnittstellen
Die optische Schnittstelle kann problemlos außerhalb jeglicher Abdeckungen direkt an der Vorderseite des Stromzählers angeordnet werden. Sie ist ihrer Natur nach galvanisch getrennt und vermittelt diese unkritischen Eigenschaften auch durch ihr Erscheinungsbild. Der Aufbau eines optischen Lesekopfes ist in der EN 62056-21 detailliert beschrieben. Neben den ebenfalls in dieser Norm beschriebenen Kommunikationsprotokollen der Modi A bis D gibt es noch zahlreiche andere Kommunikationsprotokolle, die die gleiche physikalische Schnittstelle nutzen und für die der Lesekopf somit geeignet ist:
- SML (Smart Message Language)
- DLMS (Device Language Message Specification)
- AMIS (Automatic Metering and Information System)
- IDIS CII (Interoperable Device Interface Specifications Consumer Information Interface)
Die D0-Kommunikation der Modi A bis D haben wir im Journal 2/2016 vorgestellt, und zum SML-Protokoll gibt es im Journal 4/2019 eine ausführliche Erläuterung. DLMS ist noch einmal erheblich komplizierter. Auf der Webseite der Firma icube gibt es neben Erklärungen zum Protokoll auch die Möglichkeit, die kostenlose Software EZReader herunterzuladen, die eine DLMS-Kommunikation ermöglicht. Zu den insbesondere in Österreich genutzten Protokollen AMIS und IDIS gibt es leider keine frei verfügbare Dokumentation.
Am häufigsten kommt die optische Schnittstelle bei Stromzählern vor, man findet sie aber beispielsweise auch bei Wärmemengenzählern. Die bei Wärmemengenzählern verwendeten Protokolle sind recht unübersichtlich und weisen einige Besonderheiten auf, die teilweise daher rühren, dass die Geräte aufgrund der Versorgung mit einer integrierten Batterie besonders energiesparend arbeiten müssen. Der Lesekopf muss deshalb zunächst eine Aufwecksequenz ausgeben, und die Häufigkeit der Datenabfragen ist generell limitiert. Häufig basiert die Kommunikation der Wärmemengenzähler auf dem M-Bus-Protokoll. Um die Kommunikation mit derartigen Zählern zu testen, ist die freie Software LorusFree eine gute Möglichkeit.
USB-IEC-Interface: Zähler über USB-Port auslesen
Unser USB-IEC ermöglicht es, die Zählerschnittstelle direkt über einen USB-Port auszulesen. Für die Nutzung mit einem PC bzw. Laptop gibt es neben der einfachsten Option mit einem Terminalprogramm und freier Software wie den oben erwähnten Programmen auch kommerzielle Software wie z. B. die von Zählerherstellern, über die der Zähler nicht nur ausgelesen, sondern auch konfiguriert werden kann. Daneben bietet sich aber insbesondere die Verwendung mit einem Einplatinencomputer wie einem Raspberry Pi an. Darauf lässt sich eine leistungsfähige Protokollierung und Analyse der Verbräuche über längere Zeiträume realisieren. Insbesondere das Open-Source-Projekt „Volkszähler” bietet dafür eine hervorragende Basis.
Als Besonderheit weist der USB-IEC die Option auf, zwei 3-mm-LEDs zu bestücken, die die Aktivität von Sender (Tx) und Empfänger (Rx) visualisieren. Dies ermöglicht eine einfachere Fehlersuche, wenn die Kommunikation nicht wie vorgesehen abläuft. Wenn die blinkenden LEDs in der geplanten Installation stören, kann man sie einfach weglassen. Alle zur Ansteuerung notwendigen SMD-Bauteile sind auf der Platine des Bausatzes vorbestückt, lediglich die 3-mm-LEDs sind nicht im Lieferumfang enthalten.
Installation & Fixierung des USB IEC Lesekopfs
Aufgrund des im USB-IEC verwendeten, weit verbreiteten USB-Chips CP2102N ist der Lesekopf an den meisten Geräten direkt lauffähig, ohne dass Treiber installiert werden müssen. Sollte dies dennoch nötig sein, so stellt der Hersteller Silicon Labs auf seiner Webseite Treiber für diverse Betriebssysteme zur Verfügung.
Die Ausrichtung und Fixierung des Lesekopfes ist besonders einfach, wenn der Zähler, wie in der Norm vorgesehen, mit einer Metallplatte versehen ist, an der der Lesekopf mit dem ringförmigen Magneten hält. Der USB-IEC weist zusätzlich noch vor dem Magneten verbaute Gummifüße auf, die für Rutschhemmung sorgen und Kratzer vermeiden. Abweichend von der Norm fehlt die Metallplatte in einigen Zählern. Bei Zählern des Herstellers EasyMeter ist dies beispielsweise häufiger der Fall. Ältere Geräte dieses Herstellers, wie z. B. die Generation Q3D, verfügen nur über eine oben angeordnete Schnittstelle, auf der ein als Tastkopfblech bezeichnetes Metallteil eingesetzt werden muss, auf das der Lesekopf gesetzt werden kann. Bei neueren Modellen ist die obere Schnittstelle meist mit einem Siegelaufkleber verschlossen. Diese Geräte verfügen aber auf der Vorderseite über eine zweite, mit „Info“ gekennzeichnete IR-Diode. Für den Fall, dass diese nicht mit einem Metallring versehen ist, stellen wir auf einer Datei Daten für einen Halter zur Verfügung, den man sich auf dem 3D-Drucker selbst ausdrucken kann.
Eine Stützstruktur ist dabei nicht notwendig, wenn man das Teil wie in Bild 1 gezeigt auf der Bauplattform ausrichtet. Eine Auflösung von 0,2 mm und ein Füllgrad von 20 % sind ausreichend. Der Halter kann mit einem Tesa Powerstrip Small fixiert werden, der sich bei Bedarf wieder rückstandsfrei entfernen lässt. Die korrekte Ausrichtung ist gegeben, wenn das obere Ende des linken Bogens und die Kerbe unten im Bogen mit der waagrechten bzw. senkrechten Achse der IR-LED übereinstimmen. Bild 13 zeigt einen solchen Halter auf einem EasyMeter Q3B.

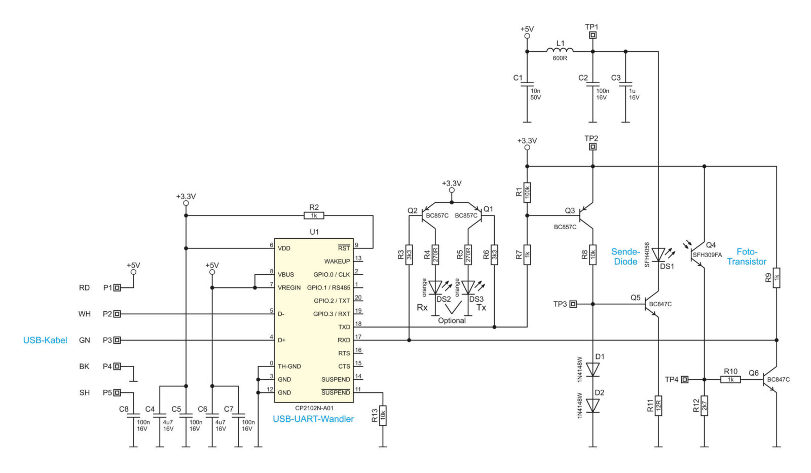
Schaltplan des USB-IEC
Die Schaltung des USB-IEC ist in Bild 2 zu sehen. Zentrales Bauelement des USB-IEC ist der USB-UART-Umsetzer-Chip CP2102N (U1). Neben der Signalwandlung von den USB-Datenleitungen zu den UART-Leitungen TXD und RXD stellt er auch an Pin 6 eine geregelte Spannung von 3,3 V bereit. Hierüber werden alle Schaltungsteile versorgt, abgesehen von der Sendediode DS1, die direkt über 5 V aus der USB-Schnittstelle gespeist wird. Damit Störungen auf dieser Spannung sich nicht auf das von der Sendediode ausgesendete Signal auswirken, erfolgt die Speisung über den aus L1, C1, C2 und C3 gebildeten Filter.
Der durch die Sendediode fließende Strom wird durch die mit Q5, D1, D2 und R11 gebildete Konstantstromquelle auf ca. 20 mA konstant gehalten. Die Ansteuerung erfolgt über den Transistor Q3, der zusätzlich die notwendige Invertierung des Tx-Signals vornimmt. Auf der Rx-Seite invertiert und verstärkt Q6 den Emitterstrom des Fototransistors Q4. Die Ansteuerung der optionalen Tx- und Rx-Status-LEDs DS2 und DS3 erfolgt über die PNP-Transistoren Q1 und Q2, die neben der Entkopplung des LED-Stroms von der Signalleitung auch eine Invertierung vornehmen.

Nachbauanleitung für den USB-IEC Lesekopf
Die Platine des USB-IEC ist bis auf wenige bedrahtete Bauteile bereits komplett ab Werk bestückt und verlötet. Hier ist lediglich eine visuelle Kontrolle auf Bestückungs- und Lötfehler unter Zuhilfenahme der Stückliste, des Bestückungsplans, des Bestückungsdrucks auf der Platine sowie der Platinenfotos in
Bild 3 notwendig. Bild 4 zeigt den gesamten Lieferumfang des Bausatzes. Die einzige Lötarbeit besteht in der Bestückung des Fototransistors Q4 und dem Anlöten des USB-Kabels. Bei Bedarf sind auch die beiden Rx-/Tx-LEDs zu bestücken.


1. Bestückung des Fototransistors Q4
Wir beginnen mit dem Fototransistor Q4. Dessen Anschlüsse müssen zunächst gemäß der Darstellung in Bild 5 mit einer kleinen Rundzange abgewinkelt werden. Unbedingt zu beachten ist die korrekte Polarität. Die richtige Ausrichtung ist an der abgeflachten Seite vom Gehäusebund und am entsprechenden Bestückungsdruck auf der Leiterplatte zu erkennen. Der Fototransistor wird mit seiner Linse kopfüber durch das Loch in der Leiterplatte gesteckt, sodass seine Anschlüsse wie bei einem SMD-Bauteil flach auf den Lötpads aufliegen und dort verlötet werden.

Optional: LEDs für Rx und Tx bestücken
Falls die LEDs für Rx und Tx bestückt werden sollen, müssen zunächst zwei 3-mm-Löcher an den im Aufdruck markierten Stellen in die obere Gehäuseschale gebohrt werden. Die Oberschale dient anschließend auch als Hilfsmittel für die Ausrichtung der LEDs. Dazu wird die Oberschale flach auf die Arbeitsfläche gelegt, die beiden LEDs werden von innen in die Löcher gesteckt. Anschließend werden die Anschlüsse von der mit „LS” gekennzeichneten Seite aus durch die Löcher gefädelt. Die Leiterplatte muss ganz auf den Stützdomen aufliegen, Klemmrippen an der Trennwand halten sie in Position. Auch bei den LEDs ist unbedingt auf die korrekte Polarität zu achten. Die Anode ist der längere Anschluss der LED und auf der Leiterplatte mit einem „A” gekennzeichnet. Grundsätzlich geeignet sind alle normalen 3-mm-LEDs mit einer Flussspannung von ca. 2 V. Mit der vorgeschlagenen diffusen orangen LED ergibt sich ein sehr gut erkennbares Leuchtbild. Nachdem die LEDs verlötet sind, müssen die überstehenden Anschlussdrähte knapp über der Lötstelle abgeschnitten werden, da sie sonst später über den Ringmagneten einen Kurzschluss verursachen würden.
2. USB-Kabel vorbereiten
Das USB-Kabel muss gemäß der Zeichnung in Bild 6 vorbereitet werden, bevor der Anschluss an die Leiterplatte erfolgt. Der USB-Mini-B-Stecker ist abzuschneiden und der Kabelmantel auf einer Länge von 20 mm zu entfernen. Die Alufolie ist ebenfalls zu entfernen, wohingegen das Abschirmgeflecht an einer Stelle zusammengeführt und verdrillt wird.

Die Spitze des Geflechts ist ebenso wie die auf einer Länge von 2 mm abisolierten Litzen zu verzinnen (Bild 7). Dabei ist darauf zu achten, dass tatsächlich nur die Spitze verzinnt wird, damit die Litzen flexibel bleiben. Über das Abschirmgeflecht ist ein 15 mm langes Stück Schrumpfschlauch mit 1,6 mm Durchmesser zu schieben und zu verschrumpfen. Anschließend folgt noch ein 20 mm langes Stück mit 4,8 mm Durchmesser auf dem Leitungsmantel. Es wird an einer Position verschrumpft, auf der es 2 mm über das Ende vom Kabelmantel hinaussteht, wie in Bild 8 zu sehen. Hierdurch ergibt sich nicht nur ein sauberer Übergang, sondern später auch ein Knickschutz und der korrekte Durchmesser in der Zugentlastung.


3. Anlöten des USB-Kabels
Die so vorbereitete Anschlussleitung ist nun an die Leiterplatte anzulöten. Dabei sollte man diese z. B. in einem kleinen Schraubstock fixieren, siehe Bild 9. Die Leitung wird aus Richtung der LEDs zu den Pads geführt, und dort sind die Litzen gemäß Bestückungsdruck anzulöten.
Dabei gilt die Zuordnung:
- RD = red = rot
- BK = black = schwarz
- WH = white = weiß
- GN = green = grün
- SH = shield = Abschirmung

4. Gehäuse bestücken und verschließen
Die Leitung wird anschließend über die Leiterplatte geklappt, sodass sie von den LED weg verläuft und in die obere Gehäuseschale eingelegt werden kann. Es ist darauf zu achten, dass die Litzen nicht über die im Bestückungsdruck markierten Flächen für die Stützdome verlaufen. Auf der Unterseite der Leiterplatte sind im Bestückungsdruck ebenfalls vier kreisrunde Flächen markiert, auf die jetzt Gehäusefüße geklebt werden (Bild 10). Danach ist der Ringmagnet so aufzulegen, dass dessen Nordpol, der mit einer Markierung versehen ist, von der Leiterplatte weg weist.

Bei den meisten Anwendungen ist die Polarität nicht relevant, in einigen Zählern ist aber statt der Stahlplatte ein Magnet verbaut. Auf diesen Zählern kann der Sensor bei falsch gepoltem Magnet nicht angebracht werden.
Jetzt wird die untere Gehäusehälfte mit der Nase in die obere Gehäusehälfte eingehängt, dann zugeschwenkt und mit zwei Schrauben 1,8 x 8 mm verschraubt (Bild 11). Es ist darauf achtzugeben, dass die Leitung mit dem Schrumpfschlauch sauber in der Zugentlastung zwischen den beiden Gehäusehälften liegt. Zum Abschluss sind nun noch die drei Gummifüße in die Öffnungen des Gehäuses einzukleben, wie in Bild 12 gezeigt.


5. Hardware-Selbsttest
Bild 13 zeigt den betriebsbereiten USB-IEC, der in einen per 3D-Druck hergestellten Halter eingelegt ist, an einem Zähler ohne Metallring. Um zu verifizieren, ob der Lesekopf einwandfrei arbeitet, ist es empfehlenswert, einen Hardware-Selbsttest durchzuführen.

Hierzu wird der Lesekopf auf einen Spiegel gerichtet, und man sendet mittels eines Terminalprogrammes Daten. Im „Received“-Feld müssen die Daten identisch wieder eingehen. Wird der Lesekopf von der reflektierenden Fläche gehoben, dürfen im „Received“-Feld keine Daten mehr eingehen. Sollte die Funktion nicht gegeben sein, so hilft es, bei der Fehlersuche das Verhalten der LEDs Tx und Rx zu prüfen. Daneben kann auch eine Digitalkamera nützlich sein. Deren IR-Filter lassen häufig einen Rest des IR-Lichts durch und die Aktivität der Sende-LED ist als schwaches violettes Leuchten auf dem Bildschirm der Kamera bzw. des Smartphones zu erkennen. Damit kann dann eingegrenzt werden, ob der Fehler auf der Senderseite oder der Empfängerseite liegt. Ob die Kamera sich für diesen Test eignet, kann man vorab mit der Fernbedienung des Fernsehgeräts verifizieren – da auch hier bei einem Tastendruck ein violettes Aufleuchten der IR-Sende-LED zu sehen ist. Der Trick mit der Kamera ist auch geeignet, um an der Schnittstelle zu schauen, ob der Zähler zyklisch Daten unaufgefordert im sogenannten Push-Betrieb ausgibt.
Produktinformationen zum USB-IEC
Technische Daten
| Geräte-Kurzbezeichnung: | USB-IEC |
| Übertragungsgeschwindigkeit: | 300–19.200 Bd |
| Spannungsversorgung: | USB powered |
| Stromaufnahme: | 35 mA max. |
| Umgebungstemperatur: | 5–35 °C |
| IC: | CP2102N |
| Zuleitung: | 1,9 m mit USB-A-Stecker |
| Montage: | klebefrei durch integrierten Magnet |
| Optische Anzeige: | optional 3-mm-LEDs für Rx und Tx |
| Bauform: | gemäß IEC 62056-21 |
| Schutzart: | IP20 |
| Abmessungen (B x H x T): | 33 x 42 x 21 mm |
| Gewicht: | 70 g |
Stückliste
| Widerstände: | |
| 12 Ω/SMD/0402 | R11 |
| 270 Ω/SMD/0402 | R4, R5 |
| 1 kΩ/SMD/0402 | R2, R7, R9, R10 |
| 2,7 kΩ/SMD/0402 | R12 |
| 3,3 kΩ/SMD/0402 | R3, R6 |
| 10 kΩ/SMD/0402 | R8, R13 |
| 100 kΩ/SMD/0402 | R1 |
| Kondensatoren: | |
| 10 nF/50 V/SMD/0402 | C1 |
| 100 nF/16 V/SMD/0402 | C2, C5, C7, C8 |
| 1 μF/16 V/SMD/0402 | C3 |
| 4,7 μF/16 V/SMD/0805 | C4, C6 |
| Halbleiter: | |
| CP2102N/SMD | U1 |
| BC857C/SMD | Q1, Q2, Q3 |
| SFH309FA/THT | Q4 |
| BC847C/SMD | Q5, Q6 |
| 1N4148W/SMD | D1, D2 |
| SFH4056/SMD | DS1 |
| Sonstiges: | |
| Chip-Ferrit, 600 Ω bei 100 MHz, 0603 | L1 |
| Schrumpfschlauch, 4,8 mm (3/16″), schwarz | |
| Schrumpfschlauch, 1,6 mm (1/16″), schwarz | |
| Gehäusefüße, 5 x 1,6 mm, selbstklebend, schwarz | |
| Ringmagnet | |
| Obere Gehäuseschale, bedruckt | |
| Untere Gehäuseschale | |
| Gewindeformende Schrauben, 1,8 x 8 mm, Schraubenschlüssel (Innensechsrund) T6 | |
| USB-Kabel (Typ A auf Typ B mini), 2 m, schwarz |