PAD-PRO-EXSB Schaltungen erklärt – Teil 6
Alarmanlage mit Vibrationssensor
In diesem Teil der Serie beschäftigen wir uns mit dem im Experimentierset vorhandenen mechanischen Vibrationssensor. Anhand einer Beispielschaltung in Form einer Alarmanlage zeigen wir die Funktion und wie man die Signale des Sensors auswertet und weiterverarbeitet.
Erschütterungen auswerten
In unserer Serie zum PAD-PRO-Experimentierset werden nach und nach alle im Set enthaltenen Bauteile erklärt, und es wird jeweils eine passende Beispielschaltung gezeigt. Ein sehr interessantes Bauteil in unserem Set ist der Vibrationssensor, der rein mechanisch arbeitet und auf Bewegung, Neigung bzw. Erschütterung reagiert. Der Aufbau dieses Sensors ist auch im ersten Teil dieser Serie detailliert beschrieben.
Der eigentliche Sensor ist in SMD-Bauweise ausgeführt und auf einer kleinen PAD-Platine aufgebracht (Bild 1). Man kann sich diesen Sensor wie einen Schalter vorstellen, der bei Lageänderungen schließt bzw. öffnet. In Bild 2 ist zu sehen, dass sich im Inneren eine Metallkugel befindet. Die Kammer setzt sich aus zwei metallischen, leitenden Teilen zusammen, die jeweils einen Schaltkontakt bilden. In der Mitte sind diese beiden Kontakte gegeneinander isoliert. Die Metallkugel kann sich in einem gewissen Maß in der Kammer hin- und herbewegen. Beim Erreichen der Isolierschicht, also in der Mitte der Kammer, werden die beiden Kontakte durch die Metallkugel kurzgeschlossen. Bei Bewegung rollt die Kugel in der Kammer immer über diese Isolierschicht und schließt dabei die beiden Kontakte für einen kurzen Moment.


Mit solchen Kontakten können z. B. Alarmanlagen für Fahrräder gebaut werden. Die Auswertung ist allerdings nicht so einfach, denn man möchte ja evtl. die Empfindlichkeit verändern können. In Bild 3 ist rechts zu sehen, wie die Ausgangsimpulse des Sensors aussehen, wenn ein Widerstand vorgeschaltet wird.
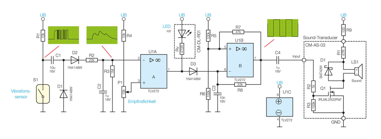
Der Vibrationssensor liefert bei Bewegung ein „Gewitter“ an Schaltsignalen. In unserem Schaltungsbeispiel zeigen wir, wie man diese Schaltsignale weiterverarbeitet und hieraus ein Schaltsignal mit einstellbarer Schaltschwelle generiert. Doch bevor wir uns der kompletten Schaltung widmen, müssen wir uns noch einige Schaltungsbereiche anschauen, die wir noch nicht kennen, wie z. B. den Rechteckoszillator und den Sound-Transducer.
Rechteckoszillator
Um die Schaltung besser verstehen zu können, erklären wir den Rechteckoszillator an einem separaten Teilschaltbild, das in Bild 3 dargestellt ist. Rechts neben dem Schaltbild sind die Oszillogramme zu sehen, die zu den im Schaltbild eingezeichneten Messpunkten gehören.
Der Rechteckoszillator ist eigentlich ein Komparator mit Schmitt-Trigger-Eingängen. Der Ausgang B kann nur zwei unterschiedliche Spannungszustände annehmen: High (+UB) oder Low (GND). Es gibt sowohl eine Mitkopplung über R7 als auch eine Gegenkopplung über R8. Die Widerstände R5 bis R7 kennzeichnen einen klassischen Schmitt-Trigger. Je nach Spannung am Ausgang B liegt der Mitkoppelwiderstand R7 einmal parallel zu R5 oder R6. Hierdurch verändert sich die Spannung am Eingang „+“ (nichtinvertierender Eingang C) in Abhängigkeit zum momentanen Zustand am Ausgang. Die Schaltschwelle des Komparators wird hierdurch dynamisch verändert, was als Hysterese bezeichnet wird. Im Oszillogramm (Bild 3) gibt es deshalb zwei unterschiedliche Schaltschwellen (Schaltschwelle 1 und Schaltschwelle 2). Allgemein gilt: Wenn das Ausgangssignal auf den nichtinvertierenden Eingang „+“ eines Operationsverstärkers zurückgeführt wird, handelt es sich um eine Mittkopplung.

Im Gegensatz zur Mitkopplung findet mit dem Widerstand R8 eine Gegenkopplung statt. Sobald der Ausgang B einen High-Pegel führt, lädt sich der Kondensator C3 über den Widerstand R8 auf, was an der Ladekurve B im Oszillogramm erkennbar ist. Sobald diese Spannung die Schaltschwelle 1 erreicht hat, wechselt der Ausgang B auf Low-Pegel (Kurve B). Hierdurch ändert sich die Schaltschwelle am Eingang des Komparators C und die Schaltschwelle 2 ist nun aktiv. Nun entlädt sich C3 über R8, bis die Schaltschwelle 2 erreicht ist, wodurch der Ausgang B wieder zurück auf den High-Pegel wechselt. Dieser Vorgang wiederholt sich zyklisch, wir sprechen nun von einem Oszillator. Die wesentlichen und frequenzbestimmenden Bauteile sind der Kondensator C3 und der Widerstand R8, mit denen sowohl die Lade- als auch und Entladezeit bestimmt werden.
Sound-Transducer
Ein weiteres Bauteil, das wir in unserer Beispielschaltung einsetzen, ist der Sound-Transducer (Bild 4). Dieser ist ein elektroakustisches Bauelement, das wie bei einem Lautsprecher akustische Signale wiedergeben kann. Dieses Bauteil sollte nicht mit einem Piezo verwechselt werden, denn im Gegensatz zu einem Piezo besitzt der Transducer eine Schwingspule aus Kupferdraht, hat also einen ohmschen Widerstand. Um die Ansteuerung zu vereinfachen, ist ein Transistor auf der Modulplatine untergebracht. Ab einer Spannung von 1,5 V schaltet der Transistor durch und steuert (schaltet) somit den eigentlichen Transducer. Die Ansteuerung geschieht mit einem Rechtecksignal mit einer minimalen Signalspannung von 1,5 Vpp. Wichtig ist, dass es sich um ein Rechtecksignal handeln muss. Zu erwähnen sei noch die Resonanzfrequenz, die bei diesem Transducer bei ca. 2 kHz liegt. Die Resonanzfrequenz ist die Frequenz, bei der die höchste Lautstärke erreicht wird. Dies ist bei der Auswahl der Steuerfrequenz zu beachten. Die technischen Daten des Sound-Transducers sind in Teil 1 dieser Serie beschrieben.

Beispielschaltung Alarmanlage mit Vibrationssensor
Bild 5 zeigt die komplette Beispielschaltung unserer Alarmanlage. Das wichtigste Bauteil ist der beschriebene Vibrationssensor S1. Da wir nicht wissen, ob der Sensor im Ruhezustand offen oder geschlossen ist (die Kugel könnte ja in der Mitte liegen bleiben und den Kontakt schließen), koppeln wir das Signal mit einem Kondensator (C1) ab und betrachten die Sensorsignale als Wechselspannung. Das bedeutet, dass nur wechselnde Impulse durchgelassen werden. Mit den beiden Dioden D1 und D2 wird das Signal anschließend gleichgerichtet und über den Widerstand R2 auf den Kondensator C2 gegeben.

Diese R/C-Kombination spielt eine entscheidende Rolle in unserer Schaltung und ist der Schlüssel für den Lösungsansatz der Empfindlichkeitseinstellung. Je mehr Impulse es gibt bzw. je länger die Impulse sind, desto weiter kann sich der Kondensator C2 aufladen. Mit dem Widerstand R3 wird C2 immer wieder entladen. Es entsteht eine Spannung, die von der Intensität der Erschütterungen beeinflusst wird. Was wir jetzt noch brauchen, ist ein Komparator, dessen Schaltschwelle wir einstellen können. Dies geschieht mit dem als Komparator geschalteten Operationsverstärker U1A. Die Spannung des Ladekondensators C2 liegt am invertierenden Eingang (-) an, während am nicht invertierenden Eingang (+) eine einstellbare Spannung, kommend vom Trimmer (Poti) P1, anliegt. Wir können somit mit P1 die Schaltschwelle und infolgedessen auch die Empfindlichkeit einstellen. Die Zeitkonstante von C2 und des Entladewiderstands R3 ist lang genug, dass bei „Alarm“ die am Ausgang angeschlossene LED für eine gewisse Zeit aufleuchtet.
Neben der optischen Anzeige durch die LED soll auch ein akustisches Signal generiert werden. Dies geschieht durch den Sound-Transducer, der von einem Rechteckoszillator angesteuert wird. Diese beiden Schaltungskomponenten haben wir ja bereits vorgestellt und erklärt. Der Oszillator soll nur dann eingeschaltet werden, wenn Alarm ausgelöst wird. Dies erreichen wir durch die Diode D3, die vom Ausgang des Komparators U1A auf den Eingang „-“ von U1B führt. Im Ruhezustand liegt am Ausgang (Pin 1) von U1A ein High-Pegel, sodass über D3 eine Spannung an den Eingang „-“ (Pin 6/U1B) des Oszillators gelangt. Diese relativ hohe Spannung lässt den Oszillator nicht anschwingen, da die Spannung nicht mehr in den Bereich der beiden Schaltschwellen kommen kann. Erst wenn ein Alarm stattfindet und der Ausgang von U1A auf Low-Pegel absinkt, sperrt die Diode D3 und der Oszillator schwingt. Über C4 gelangt das Oszillatorsignal auf den Anschluss „Input“ und es ertönt ein akustisches Signal von ca. 2 kHz. Die Alarmdauer ist relativ kurz und hängt davon ab, wie hoch sich C2 aufladen kann. Diese Beispielschaltung dient dazu, die Funktionsweise der Alarmanlage aufzuzeigen. In einer praxisorientierten Schaltung würde man noch eine einstellbare Impulsverlängerung (Monoflop) anstelle der Diode D3 einbauen, um eine definierte Alarmdauer zu erreichen.
Aufbau der Beispielschaltungen
Für unsere Beispielschaltung gibt es Aufbauvorschläge unter Zuhilfenahme des Experimentiersets PAD-PRO-EXSB. Zum Set, das alle notwendigen Bauteile enthält, wird zusätzlich noch eine Aufbauplattform benötigt. Diese können die Experimentierplattformen EXSB1 und EXSB-Mini sowie ein „normales“ Steckboard sein. Die Kontakte der Steckboards sind in der Regel nummeriert. Spalten, also von links nach rechts, mit 1 bis 63 und die Reihen mit den Buchstaben A bis F. Das kann sich aber je nach Hersteller geringfügig unterscheiden. Anhand der Nummerierung kann man die Position der Bauteile und Brücken in den Bildern abzählen und auf die eigene Schaltung übertragen.
Wichtig ist hierbei, dass das Steckboard so platziert werden muss, dass sich Pin 1 auf der linken Seite befindet. Dreht man das Steckboard anders herum, stimmen die Positionen nicht mehr mit den Bildern überein. Die elektrischen Verbindungen werden mit starren und flexiblen Steckbrücken hergestellt, die im Experimentierset vorhanden sind.
Versorgungsspannung
Die Spannungsversorgung für diese Schaltungen ist nicht kritisch und sollte ca. 5 V betragen. Eine höhere oder niedrigere Spannung ist auch möglich, jedoch verschiebt sich die Oszillatorfrequenz geringfügig, da die Frequenz leicht abhängig von der Betriebsspannung ist. Im Prinzip kann die Schaltung mit einer Spannung im Bereich von 3 V bis 12 V versorgt werden.
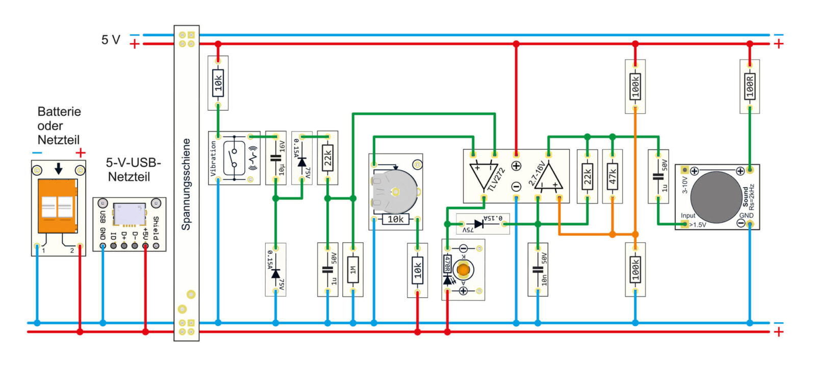
Die beiden Experimentierboards EXSB1 und EXSB-Mini verfügen über eigene Spannungsversorgungseinheiten, auf die wir hier nicht weiter eingehen wollen, da dies in der jeweiligen Bauanleitung beschrieben ist. Für das universelle Steckboard kann man auf unterschiedliche Spannungsversorgungsmöglichkeiten zurückgreifen, wie man in Bild 6 sieht.

Über eine USB-Buchse kann ein normales Steckernetzteil oder Ladegerät mit Micro-USB-Stecker als Spannungsquelle genutzt werden. Die Variante mit einer Klemmleiste dient zum Anschluss einer externen Spannungsversorgung wie z. B. eines Netzteils oder einer Batterie. Hierbei muss unbedingt auf die korrekte Polung geachtet werden. Eine sehr komfortable Lösung bietet auch das ELV-Powermodul PM-SB1, das mit zwei Batterien ausgestattet ist und somit autark arbeitet.
Aufbau auf EXSB1 und „normalem Steckboard“
Für den Aufbau der Beispielschaltung gibt es einen Aufbauvorschlag auf einem Steckboard (Bild 7). Der dazu passende Verdrahtungsplan ist in Bild 8 zu sehen. Die gesamte Verdrahtung kommt ohne Steckkabel aus und es werden ausschließlich starre Steckbrücken verwendet. Beim EXSB1 kann der in Bild 8 gezeigte Verdrahtungsplan genutzt werden, nur mit dem Unterschied, dass das Potentiometer P1 durch das integrierte Potentiometer mit dem Wert 10 kΩ ersetzt wird (siehe Bild 9).



Aufbau auf dem EXSB-Mini
Möchte man die Schaltung auf dem EXSB-Mini aufbauen, gibt es eine kleine Einschränkung. Aus Platzgründen entfällt die Sounderzeugung, d. h., es gibt nur eine optische Signalisierung durch die LED. Das passende Schaltbild für diese Version ist in Bild 10 zu sehen. Wie auch beim EXSB1 kann hier eines der auf dem Board befindlichen Potis (10 k) verwendet werden. Bild 11 zeigt den dazugehörigen Verdrahtungsplan, und in Bild 12 ist die fertig aufgebaute Schaltung auf dem EXSB-Mini zu sehen.


