ELV Smart Home Schaltaktor ELV-SH-SW1-BAT
Netzunabhängig per Funk schalten mit dem ELV-SH-SW1-BAT
Der Bausatz ELV Smart Home Schaltaktor ELV-SH-SW1-BAT zeichnet sich vor allem durch den Batteriebetrieb aus und ist so unabhängig von einer Netzspannungsversorgung. Mit zwei Umschaltkontakten für das Smart Home erlaubt er das potentialfreie und ortsunabhängige Schalten kleiner Lasten und dies sicher getrennt von der Netzspannung. Der Funk-Schaltaktor hat eine lange Lebensdauer von typisch fünf Jahren, was durch den besonderen Betriebsmodus ermöglicht wird. Eingesetzt werden kann der ELV Smart Home Schaltaktor beispielsweise zum Schalten von Stereo-Audiosignalen, Begrenzungsdrähten von Rasenmäher-Robotern oder Beregnungsventilen. Prinzipiell können aber alle Lasten bis 30 V mit maximal 1 A aus der Ferne angesteuert werden.
Infos zum Bausatz


Vorteil Batterieversorgung
Die Spannungsversorgung eines Schaltaktors mit Batterien hat zwar den Nachteil, dass gelegentlich die Batterien des Aktors gewechselt werden müssen und der Aktor sowie gekoppelte Sender besondere Empfangs- und Sendemechanismen nutzen müssen, damit mehrjährige Batterielebensdauern erreicht werden können. Jedoch bietet diese Art der Spannungsversorgung auch einige Vorteile.
Der wichtigste ist natürlich die Freiheit in der Positionierung des Aktors. Man kann ihn einfach da montieren, wo er benötigt wird und guten Empfang hat, ohne dass man auf die Nähe einer Steckdose achten muss. Eine Versorgung über Solarzelle und puffernden Akku kann teilweise ähnliche Freiheiten bieten, jedoch ist immer für ausreichende Helligkeit zu sorgen. Wenn auch nachts geschaltet werden soll, ist zudem stets ein Akku vorzusehen, der auch länger anhaltende Dunkelphasen überbrücken kann. Nach einigen Jahren wird dessen Leistungsfähigkeit jedoch weiter abnehmen, sodass hier ein teurer Austausch erfolgen müsste. Die Spannungsversorgung über ein internes Schaltnetzteil oder ein externes Steckernetzteil sorgt zudem für typische Stand-by-Leistungsaufnahmen von 0,1 bis 0,5 W. Der mehrjährige Betrieb der Schaltung über zwei Batterien ist damit also im Normalfall günstiger.
Ein weiterer Vorteil ist, dass die Schaltung in keinerlei Kontakt zur Netzspannung steht und damit aufwendigere Isolier- und Abstandsmaßnahmen entfallen können. Das Gerät ist dabei durch seine Unabhängigkeit auch immun gegen Überspannungen oder Unterbrechungen der Netzspannung. Durch den direkten Betrieb der Schaltung mit zwei Batterien kann zudem auf den Einsatz von Schaltreglern verzichtet werden, wodurch die typischen Störeffekte dieser Regler vermieden werden.
Vielfältige Anwendungen
Der Aktor ist für vielfältige Aufgaben gut gerüstet, insbesondere beim Automatisieren des Gartens oder dem Schalten von Audiosignalen bietet er besondere Vorteile. Durch den Batteriebetrieb kann er im Garten genau da positioniert werden, wo die Schaltaktorik benötigt wird, ohne dass lange Zuleitungen zu einem zentralen Schaltaktor verlegt werden müssen (Bild 1). Lediglich die zu schaltende Versorgungsspannung eines Verbrauchers muss bereits verlegt sein oder werden.

Erweiterung der elektrischen Gartenbewässerung
Soll also beispielsweise eine elektrische Bewässerung im Garten um ein weiteres Ventil ergänzt werden, so kann die Zuleitung zum vorhandenen Ventil an beliebiger Stelle aufgetrennt und mit dem Aktor zu einem anderen Ventil verzweigt werden. Durch die Umschaltkontakte des Aktors ist ein einfaches Umschalten zwischen beiden Ventilen möglich, ohne dass an der bisherigen Steuerung elektrische Änderungen vorgenommen werden müssten (Bild 2). Jedes Ventil kann aber natürlich auch seinen eigenen Schaltaktor bekommen (Bild 3).


Erweiterung & Umschaltung der Fläche des Rasenmährobotors
Ein weiterer Anwendungsfall, durch den übrigens die Idee für diesen Bausatz entstanden ist, ist das einfache Umschalten von Begrenzungsdrähten einer Rasenmähroboter-Installation. Vielfach gab es den Wunsch, den Garten in verschiedene Zonen aufzuteilen und diese unterschiedlich mähen zu lassen. Sei es, um nachmittags den Spielbereich der Kinder auszusparen, im Spätsommer oder Herbst den Bereich unter Bäumen aufgrund von Fallobst oder abgebrochenen Ästen zu vermeiden oder den vorderen und hinteren Teil des Grundstücks unterschiedlich oft oder zu unterschiedlichen Zeiten zu mähen.
Mit den zwei Umschaltkontakten kann das Begrenzungssignal leicht zwischen verschiedenen Zonen umgeschaltet oder auf zusätzliche Bereiche zugeschaltet werden (Bild 4).

Eine bestehende Zone kann also leicht an einer gewünschten Stelle durch den Einbau des Aktors erweitert werden (Bild 4 – Zonenumschaltung). Der Aktor kann bei intelligenter Ansteuerung aber auch genutzt werden, um eine sogenannte Passagenschaltung zu realisieren (Bild 4 – Passagenschaltung). Hier sind zwei verschiedene Zonen über einen im Regelfall nicht zu mähenden Weg verbunden. Aufgabe der Passagenschaltung ist es, den Weg von der einen in die andere Zone zu ermöglichen, gleichzeitig aber das Mähen dieser meist engen Zone zu verhindern.
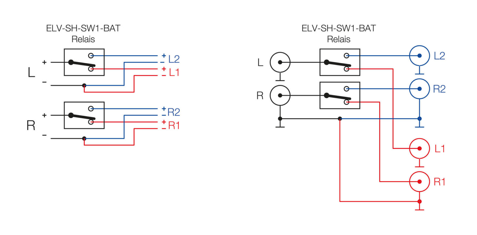
Im Mähbetrieb wird der Aktor so geschaltet, dass der Strom durch die Passagenschleife fließt und dadurch ein Befahren der Passage verhindert wird. Befindet sich der Mäher auf der Suchleitung auf dem Weg zum Fernstartpunkt in der entfernten Zone, so ist der Aktor so zu schalten, dass der Passagenbereich nicht abgegrenzt wird. Durch die zwei synchron schaltenden Umschaltkontaktpaare des Relais kann der Aktor ebenso gut zum Schalten oder Umschalten von Lautsprechern oder als einfacher Audio-Signalquellen-Umschalter verwendet werden (Bild 5). Das verwendete Relais ist auch für besonders kleine Ströme geeignet.

Schaltungsbeschreibung des ELV-SH-SW1-BAT
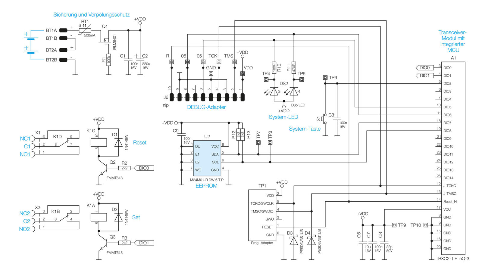
Das Schaltbild des Aktors (Bild 6) ist recht übersichtlich. Die Spannungsversorgung der Schaltung erfolgt aus den beiden in Reihe geschalteten Batterien über einen als Kurzschlussschutz dienenden selbstrückstellenden Sicherungswiderstand RT1 sowie den als Verpolungsschutz dienenden Transistor Q1.

Oben im Bild ist das Funkmodul mit integriertem Controller zu sehen. Neben den für die Entwicklung und die Produktion vorhandenen Schnittstellen sind hier die Bedientaste und die Duo-Status-LED angeschlossen. Per I²C kommuniziert das Modul mit dem EEPROM U2, das unter anderem die Profileinstellungen der Aktorkanäle mit direkt verknüpften Sensoren speichert. Das im Aktor verwendete bistabile Relais verfügt über zwei separate Erregerspulen, wobei K1A zum Aktivieren des Relais (Schließen der NO-Kontakte) und K1C zum Deaktivieren (Öffnen der NO-Kontakte) dienen. Die Spulen werden über jeweils einen Transistor vom Controller angesteuert und haben zum Schutz des Transistors eine Freilaufdiode parallelgeschaltet. Die Umschaltausgänge der beiden synchron schaltenden Kontakte sind mit allen Anschlüssen auf je eine Schraubklemme geführt, deren Zuordnung auf der Platine gekennzeichnet ist. Für das Umschalten der Kontakte werden die Erregerspulen lediglich mit einem kurzen Impuls angesteuert. Hierdurch und durch die Verwendung des Wake-on-Radio-Verfahrens (WOR) beim Funkempfang wird die mittlere Stromaufnahme sehr stark reduziert.
Beim WOR aktiviert der Transceiver seinen Empfänger in zyklischen Abständen immer nur sehr kurz, um zu prüfen, ob ein Funksignal vorhanden ist. Erst wenn dies der Fall ist, wird die komplette Empfangs- und Dekodiereinheit aktiviert und ein Telegramm ausgewertet und sein Inhalt ggf. ausgeführt. Damit ein Funksignal in diese zyklische Abtastraster hineinfällt, muss der Absender eines Telegramms jedoch eine relativ lange Präambel senden. Aufgrund dieser Technik sollten häufige Funktelegramme an solche WOR-Aktoren vermieden werden, da dadurch das Funkband stärker belegt wird und auch andere WOR-Geräte häufiger aufwachen und ihre Batterielaufzeit durch diesen Vorgang verkürzt wird. Besonders vorteilhaft ist es daher, tägliche Schaltvorgänge mit dem internen Wochentimer im Aktor umzusetzen und für Freigaben oder Sperren dieser Funktionen die virtuellen Aktorkanäle des Aktors zu nutzen. Auf diese Weise kann ein Wochenprogramm einen virtuellen Aktorkanal ohne das Aufwachsignal beispielsweise 3x täglich für je 1 h einschalten, während ein CCU-Programm oder ein direkt verknüpfter Wettersensor einen als Sperr-/Freigabekanal dienenden zweiten virtuellen Aktorkanal nur 1x pro Woche per WOR bzw. Burst-Sendesignal ansteuert.
Nachbau und Inbetriebnahme
Bild 7 zeigt den Lieferumfang und Bild 8 die Platinenfotos mit den zugehörigen Bestückungsdrucken. Alle SMD-Komponenten und das Relais sind bereits werkseitig auf der Platine vorbestückt. Daher sind nur noch wenige Bauteile von Hand zu bestücken. Hier wird in gewohnter Weise mit den niedrigsten Bauteilen begonnen.


Als Erstes werden die Schraubklemmen so montiert, dass die Klemmenöffnungen zum Platinenrand zeigen (Bild 9). Anschließend werden die beiden Batteriehalter so in die Platine eingesetzt, dass durch deren Öffnungen die Batteriesymbole auf der Platine lesbar sind (Bild 10, links). Jetzt können die Batteriekontakte eingesetzt und mit viel Lötzinn festgelötet werden. Es ist dabei darauf zu achten, dass die Kontakte senkrecht stehen und bündig am Halter anliegen (Bild 10, rechts).


Abschließend werden die drei Antennenhalter an den markierten Stellen seitlich auf die Platine geschoben, bis diese dort einrasten. Die Antenne wird, wie in Bild 11 zu sehen, durch die Halter geführt und nach dem letzten Halter senkrecht in Richtung Platine gebogen.

Montage am Einsatzort
Nachdem die Platine nochmals auf korrekte Bestückung und fehlerfreie Lötpunkte kontrolliert wurde, kann sie nun an geeigneter Stelle montiert werden. Die Platine kann durch die vier äußeren Bohrungen mit Abstandshaltern und Schrauben am Einsatzort befestigt werden (Bild 12).

Die Platine kann aber auch mit den zwei dem Bausatz beiliegenden Schrauben in einer Spelsberg Verbindungsdose Abox 040 montiert werden. Hierfür sind in der Mitte der Platine neben Taster und LED zwei Bohrungen vorhanden, die genau zu den im Gehäuse vorhandenen Domen passen (Bild 13). Diese Gehäuse lassen sich mit zugehörigen Schraub-Kabeldurchführungen erweitern und wetterdicht verschließen. Jetzt kann die Schaltung über die Klemmen an die zu schaltende Last angeschlossen und nach Einlegen der Batterien in Betrieb genommen werden.

Inbetriebnahme des Schaltaktors
Nach dem Einlegen der Batterien befindet sich der Aktor automatisch für drei Minuten im Anlernmodus, der jedoch über einen kurzen Tastendruck jederzeit neu gestartet werden kann. In der WebUI der CCU3 kann der Aktor nun angelernt und konfiguriert werden. Es empfiehlt sich, den Aktor mit allen Kanälen bereits im Posteingang sinnvoll zu benennen und dabei die Kanalnummern im Namen stehen zu lassen. Nachdem das Gerät aus dem Posteingang in die Geräteliste übernommen wurde, können dort auch Wochenprogramme konfiguriert oder bei aktivem Expertenmode auch Einstellungen der virtuellen Aktorkanäle vorgenommen werden. Danach werden in gewohnter Weise Direktverknüpfungen von Sensoren oder Fernbedienungen mit dem Aktor angelegt oder der Aktor in Zentralenprogramme eingebunden.
Technische Daten
| Geräte-Kurzbezeichnung: | ELV-SH-SW1-BAT |
| Versorgungsspannung: | 2x 1,5 V LR6/Mignon/AA |
| Stromaufnahme: | 50 mA max./40 μA typ. |
| Leistungsaufnahme: | 0,15 W max. |
| Relais Typ: Lastart: Max. Schaltspannung: Max. Schaltstrom: | Wechsler, 2-pol., μ-Kontakt Ohmsche Last 30 V 1 A |
| Funk-Frequenzband: | 868,0–868,6 MHz/869,4–869,65 MHz |
| Duty Cycle: | < 1 % pro h/< 10 % pro h |
| Max. Funk-Sendeleistung: | 10 dBm |
| Empfängerkategorie: | SRD category 2 |
| Leitungsart: | starre und flexible Leitung |
| Leitungsquerschnitt: | 0,14−1,0 mm² |
| Umgebungstemperatur: | -20 bis +55 °C |
| Lagertemperatur: | -40 bis +85 °C |
| Abmessungen (B x H x T): | 80 x 73 x 22 mm |
| Gewicht: | 33 g |
Stückliste
| Widerstände: | |
| 180 Ω/SMD/0402 | R10 |
| 470 Ω/SMD/0402 | R11 |
| 1,8 kΩ/SMD/0402 | R12, R13 |
| 2,2 kΩ/SMD/0402 | R2, R3 |
| 100 kΩ/SMD/0402 | R1 |
| PTC/0,5 A/6 V/SMD | RT1 |
| Kondensatoren: | |
| 22 pF/50 V/SMD/0402 | C8 |
| 100 nF/16 V/SMD/0402 | C1, C3, C7, C9 |
| 10 μF/16 V/SMD/0603 | C6 |
| 220 μF/16 V/SMD | C2 |
| Halbleiter: | |
| M24M01-DF DW 6 T G/TSSOP-8 | U2 |
| IRLML6401/SMD | Q1 |
| FMMT618/SMD | Q2, Q3 |
| 1N4148W/SMD | D1, D2 |
| PESD3V3S1UB/SMD | D3, D4 |
| Duo-LED/rot/grün/SMD | DS2 |
| Sonstiges: | |
| TRXC2-TIF eQ-3 | A1 |
| Subminiatur-Relais, 2x um, 3 V | K1 |
| Taster mit 0,9-mm-Tastknopf, 1x ein, SMD, 3,8 mm Höhe | S1 |
| Schraubklemmen, 3-polig, Drahteinführung 90°, RM = 3,5 mm, THT, black | X1, X2 |
| Batteriehalter mit Batteriekontakten für 1x LR6 | BT1, BT2 |
| Antennenhalter für Platinen | |
| Kunststoffschrauben, 4,0 x 8 mm |