ELV Smart Home Schalt-Mess-Kabel – innen ELV-SH-PSMCI
Schalten, messen, verlängern
Als Ergänzung für die Aktorik der ELV SH Smart-Home-Serie wird mit dem ELV Smart Home Schalt-Mess-Kabel – innen ein praktisches Fertiggerät eingeführt, das Verlängerungsleitung, Messfunktion und smarte Steuerung vereint. Mit dem ELV-SH-PSMCI können Sie bequem die Anschlussleitung eines Verbrauchers schalten und den Verbrauch verschiedenster Geräte überwachen.
Die Anschlussleitung des Verbrauchers ist zu kurz? Der Stecker an einer ungünstigen Stelle und das Gerät muss nur selten eingeschaltet werden? Dann schafft der neue Aktor ELV-SH-PSMCI Abhilfe durch die Kombination von Schalt- aber auch Messfunktion. Durch seine allpolige Trennung (siehe Infokasten) bietet das Gerät die beste Sicherheit. Mit dem abgewinkelten Schutzkontaktstecker (Bild 1) findet das Produkt gut hinter einem Sofa oder einem Schrank Platz.

Allpolige Abschaltung
Bei der allpoligen Abschaltung werden im Gegensatz zu normalen Schaltern alle stromführenden Leiter getrennt. Bei einer Stehleuchte mit normaler Abschaltung wird z. B. nur der Außenleiter geschaltet. Da bei Euro- und Kaltgerätesteckern zwei Einsteckrichtungen möglich sind, kann es auch sein, dass nur der Neutralleiter geschaltet wird und an der Lampenfassung noch 230 V liegen. Im Fehlerfall kann das bei Geräten mit Metallgehäusen und unterbrochenem Schutzleiter zu hohen Berührungsspannungen und einem elektrischen Schlag führen. Durch die allpolige Abschaltung erhöht sich also die Sicherheit, insbesondere im Fehlerfall.
Anwendungsbeispiel: die Fernsehszene
Geräte: ELV-SH-PSMCI, HMIP-SLO, HmIP-BROLL oder HmIP-FROLL
Automatisierung Wenn-Dann-Funktion: WENN Helligkeit hoch UND Fernseher an, DANN Rollladen runter
Wer kennt es nicht? Man hat es sich gerade auf dem Sofa bequem gemacht, die Snacks und Getränke stehen bereit, die Lieblingsserie hat begonnen, doch genau im Moment der Entspannung scheint die Sonne durch das Fenster „mitten ins Gesicht“. Für diesen Fall kann eine Automatisierung erstellt werden, die bei hoher Helligkeit gestartet wird (z. B. 2000 lx) und zusätzlich über eine Zusatzbedingung prüft, ob der Fernseher mit einer Mindestleistung (eingeschalteter Zustand) läuft. In diesem Fall fährt automatisch der Rollladen herunter und dem unbeschwerten Serienmarathon steht nichts mehr im Wege (Bild 2).

Anwendungsbeispiel: die smarte E-Bike-Ladung
Geräte: ELV-SH-PSMCI, HmIP-PSM-2 oder HmIP-ESI
Automatisierung Wenn-Dann-Funktion:
WENN Einspeisung ≥ 300 W DANN Einschalten des E-Bike-Ladegeräts, WENN Einspeisung ≤ 100 W DANN Ausschalten des E-Bike-Ladegeräts
Die Menge an Balkonkraftwerken ist in den letzten Jahren extrem gestiegen, doch bei vielen fehlt eine wichtige Komponente: der Speicher. Während die Verbraucher den Tag über mit dem eigens produzierten Strom betrieben werden, müssen sie über Nacht wieder Strom aus dem Netz ziehen. Um die erzeugte Energie effizient zu nutzen, kann abhängig von der eingespeisten Leistung die Ladung von z. B. E-Bike-Akkus gestartet werden, um überschüssigen Strom bestmöglich zu verwenden.
Zur Messung der Leistung bietet sich ein Schalt-Mess-Aktor wie der HmIP-PSM-2 z. B. in Verbindung mit Balkonkraftwerken oder ein HmIP-ESI Energiesensorinterface direkt am Zähler an. Diese können die erzeugte Leistung messen und dementsprechend an den ELV-SH-PSMCI einen Schaltbefehl zum Ein- bzw. Ausschalten übertragen. In der Beispielsautomation wird bei einer Einspeisung von ≥ 300 W (Achtung, beim HmIP-ESI heißt es ≤ -300 W) das Ladegerät des Akkus ans Netz geschaltet. Sollte die Einspeisung auf ≤ 100 W fallen, schaltet sich das Ladegerät vollkommen automatisch wieder ab (Bild 3).

Anwendungsbeispiel: Beleuchtungssteuerung
Gerät: ELV-SH-PSMCI
Ob Weihnachtsbaum, Lichterkette oder Stehlampe: mit dem ELV-SH-PSMCI können diese bequem per App oder auch Zeitprofil zu bestimmten Zeiten automatisch geschaltet werden. Vor allem zur Herbstzeit oder im Frühjahr macht sich die tägliche Verschiebung der Dämmerung besonders bemerkbar, sodass abendliche Beleuchtungen oft angepasst werden müssen. Mit der Sonnenaufgangs- und Sonnenuntergangs-Auswertung des Schalt-Mess-Kabels können die Verbraucher auch über längere Zeit exakt zum richtigen Moment ein- sowie ausgeschaltet werden. Nutzen Sie hierfür entweder eine Automatisierungsroutine, sofern noch weitere Zusatzfunktionen gewünscht sind, z. B. Helligkeit in einem bestimmten Bereich (Bild 4), oder verwenden Sie ganz einfach die integrierte Zeitschaltuhr des Aktors, erreichbar über das „mehr“-Menü im Bereich „Zeitprofile“.

Anwendungsbeispiel: schaltbarer 3D-Drucker
Gerät: ELV-SH-PSMCI
Vor allem in der Maker-Szene ist der 3D-Druck sehr beliebt. Häufig werden Druckaufträge aufgrund ihrer Länge genau dann gestartet, bevor man das Haus verlässt. Ist der Druck beendet, wäre es aus Energiespargründen wünschenswert, wenn der 3D-Drucker wieder automatisch ausgeschaltet wird. Mit dem ELV-SH-PSMCI kann der Drucker entsprechend automatisiert werden. Durch die integrierte Messfunktion kann eine Automatisierung erstellt werden, die nach Fertigstellung des Drucks den Drucker direkt wieder von der Stromversorgung trennt. Sollte der Drucker beispielsweise für mehr als 10 Minuten weniger als 10 W verbrauchen, ist davon auszugehen, dass der Druck abgeschlossen ist und der Drucker abgeschaltet werden kann. Nutzen Sie hierfür entweder eine Smart Home Zentrale CCU3 oder auch die Home Control Unit, mit der entsprechende Ausführungsverzögerungen in Automatisierungsregeln (HCU1) oder per Systemvariablen (CCU3) möglich sind.
3D-Druck Halter für die feste Montage
Gerät: ELV-SH-PSMCI
Da ein Verlängerungskabel auch mal im Weg liegen kann, gibt es auf der Shopseite des ELV-SH-PSMCI verschiedene Dateien zum Herunterladen und 3D-Drucken von Haltern. Diese ermöglichen die Montage an einer Wand oder unter einer Tischplatte mit Schrauben oder Nägeln mit einem Außendurchmesser bis 3,7 mm (Bild 5).
Bitte beachten Sie, dass die Halter nicht im Lieferumfang enthalten sind und selbst über einen geeigneten 3D-Drucker angefertigt werden müssen.

Schaltungsbeschreibung
Um die Schaltung des ELV-SH-PSMCI zu erklären, trennen wir sie in drei Funktionsteile: die Spannungsversorgung, den Controller und das Funkmodul mit ihrer Peripherie sowie den Schalt-Mess-Teil der Schaltung.
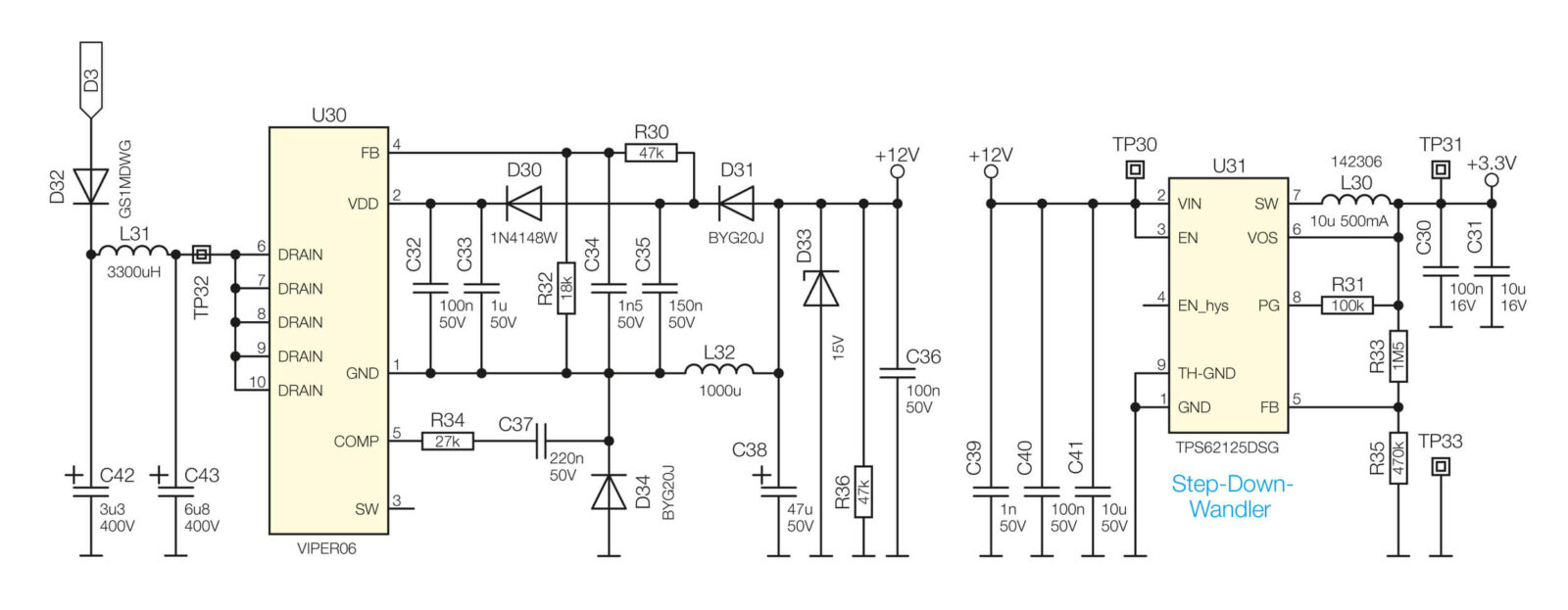
Spannungsversorgung
In der Zuleitung der Spannungsversorgung (Bild 6) liegen die Bauteile L10, R10 und D32. Die Spule L10 und der Sicherungswiderstand R10 liegen am Anfang der Zuleitung. Der Sicherungswiderstand arbeitet hier als thermische Sicherung und überwacht die Stromaufnahme der Spannungsversorgung. Fließt ein zu hoher Strom, trennt er die Spannungsversorgung von der Zuleitung. Die Diode D32 sperrt die negative Halbwelle. Über die Kondensatoren C42 und C43 und die Spule L31 wird die Eingangsspannung gefiltert und liegt danach am Eingang von U30. Mit den umliegenden Bauteilen C32–C38, den Dioden D30, D31, D33 und D34, den Widerstände R30, R32, R34 und R36 sowie der Spule L32 wird von U30 eine stabilisierte Ausgangsspannung von 12 V erzeugt. Von hier aus wird nochmals auf 3,3 V gewandelt. Als IC wurde auf einen Stepdown-Wandler gesetzt, der durch sein schnelles Ein- und Ausschalten eine Spannung von 3,3 V erzeugt.

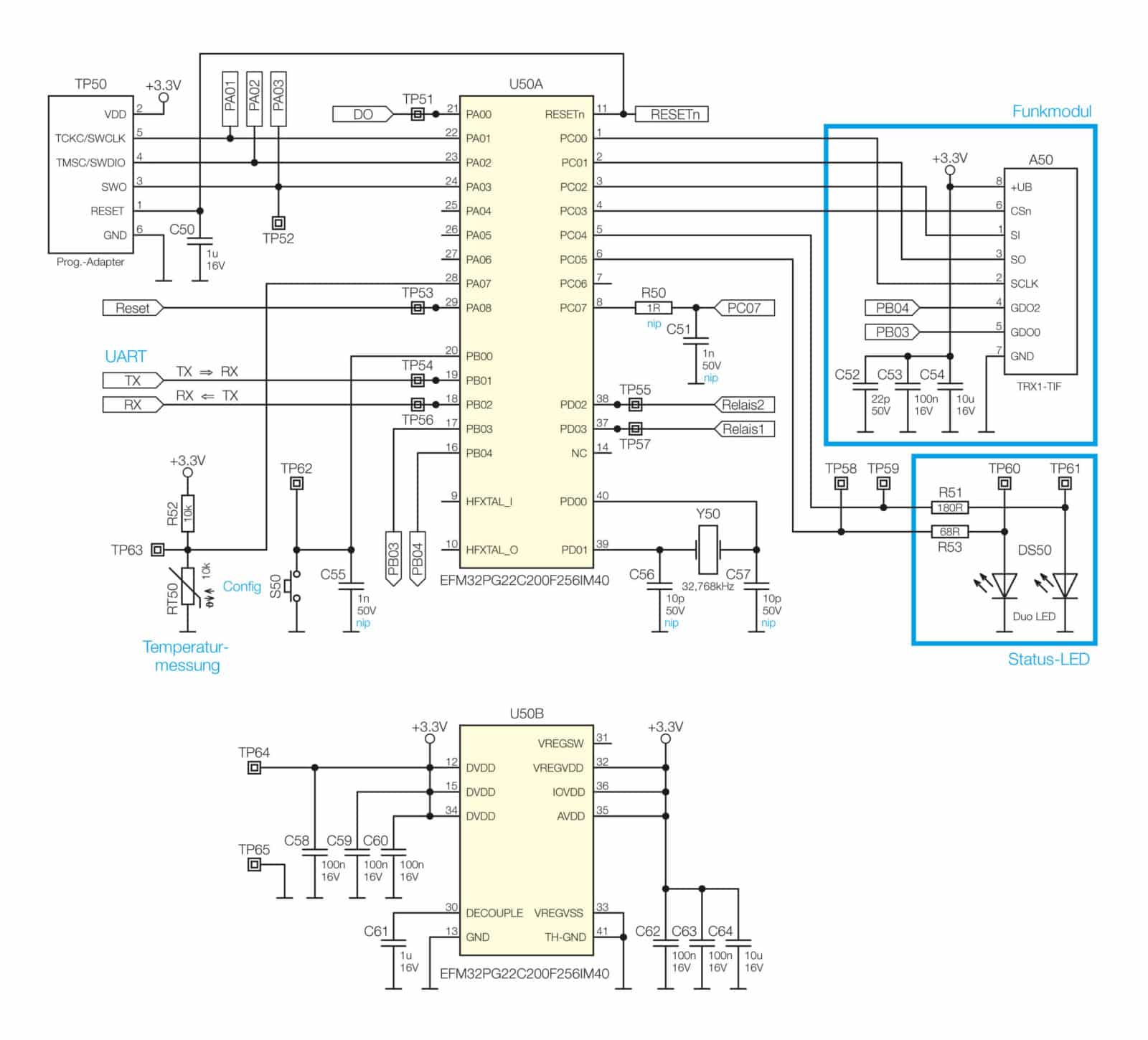
Controller und Funkmodul sowie Peripherie
Für den Controller und das Funkmodul wurde auf die Komponenten TRX1-TIF als Funkmodul sowie auf den Controller EFM32PG22 gesetzt. Die beiden Komponenten kommunizieren, wie in Bild 7 zu sehen, über SPI miteinander. Zur Peripherie des Controllers gehören der Spannungsteiler aus dem Widerstand R52 und dem Heißleiter RT50 zur Temperaturmessung, die Duo-LED DS50 mit den Vorwiderständen R51 und R53 als System-LED sowie der Konfigurationstaster S50 und der Uhrenquarz Y50. Der Uhrenquarz Y50 mit 32,768 kHz kann als Referenz genutzt werden, der Spannungsteiler aus R32 und RT50 zur Temperaturkompensation und die LEDs zeigen mit Blinkcodes mögliche Fehlermeldungen oder Statusmitteilungen. Sollte das Gerät direkt bedient werden müssen, so kann dies über den Taster S50 geschehen.

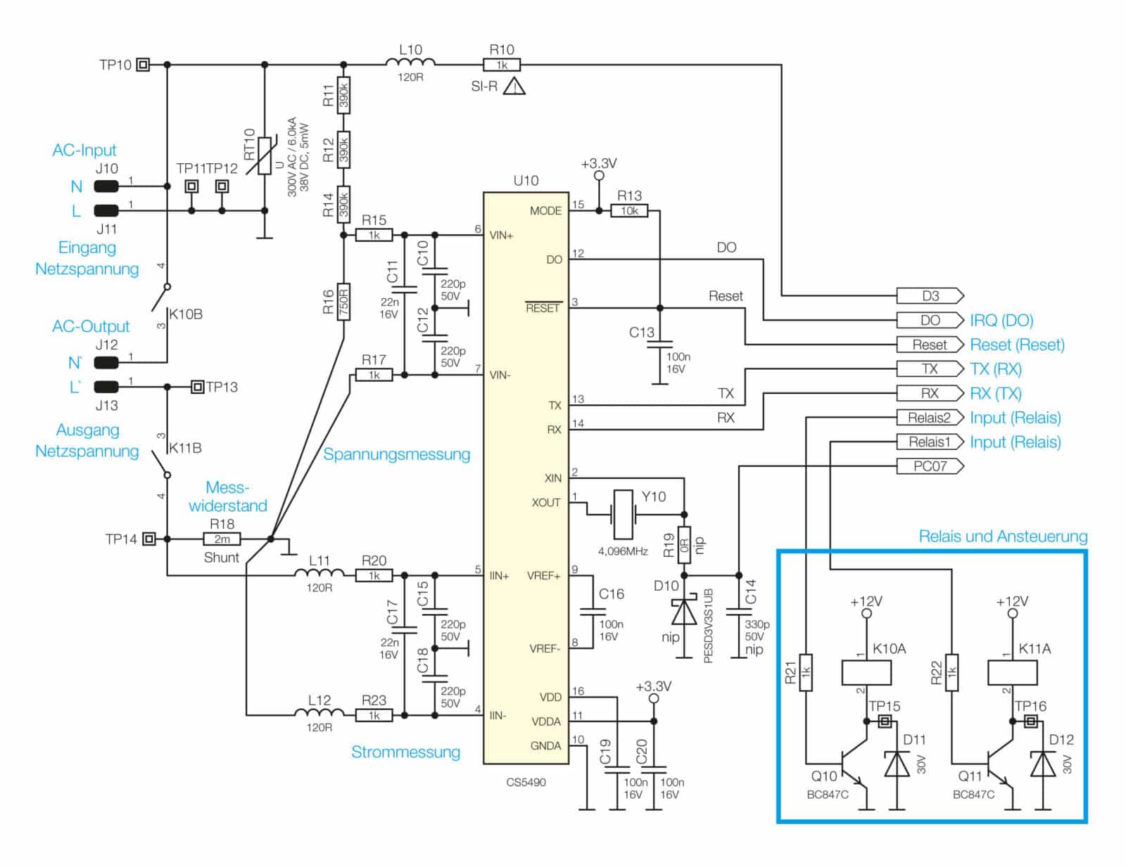
Schalt-Mess-Teil
Der Schalt-Mess-Teil (Bild 8) nutzt Relais zum Schalten der Last. Hierbei dient das Mess-IC CS5490 zur Strom-, Spannungs- und Leistungsmessung. Zum Schutz gegen Überspannung sitzt zudem der VDR RT10 direkt zwischen L und N. Über den Shunt-Widerstand R18 fließt der gesamte Strom und erzeugt eine proportionale Spannung. Diese wird über die Eingänge 4 und 5 des ICs gemessen und intern in einen Stromwert gewandelt. Über die Widerstände R11, R12, R14-R17 und die Kondensatoren C10-C12 wird die Spannung gemessen. Der Quarz Y10 wird zur Frequenzerzeugung für den internen System-Takt genutzt. Die Relais sitzen zwischen dem Ein- und Ausgang sowie dem Shunt und trennen allpolig die Anschlussleitung vom Ausgang. Angesteuert werden sie mit 12 V. Zum Schalten dieser höheren Spannung über einen Mikrocontroller wird auf zwei Transistoren als Schalter gesetzt. Neben den Transistoren liegen jeweils die Dioden D11 und D12. Diese arbeiten als Freilauf-Dioden und schließen die von den Relais beim Abschalten induzierte Spannung kurz – ohne diese Maßnahme würden auf Dauer die Transistoren zerstört werden. Die Zero-Crossing-Detection (Nulldurchgangserkennung) ist eine weitere Funktion des Mess-ICs CS5490. Damit können die Relais genau im Nulldurchgang der Netzspannung geschaltet werden, was den Kontaktabbrand an den Relais minimiert. Somit erhöht sich die Lebensdauer und die Belastbarkeit der Relais erheblich.


Technische Daten
| Geräte-Kurzbezeichnung: | ELV-SH-PSMCI |
| Spannungsversorgung: | 230 V/50 Hz |
| Stromaufnahme Ruhebetrieb (max.): | 0,2 W |
| Max. Schaltleistung: | 2,3 kW |
| Messbereich: | 0–2,3 kW |
| Umgebungstemperatur: | -10 °C bis +35 °C |
| Schutzart: | IP20 |
| Abm. (B x H x T) (ohne Netzstecker, Kupplung, Kabel): | 168 x 50 x 30 mm |
| Leitungslänge: | ca. 3 m |
| Gewicht: | 638 g |
Kommentare (3)
Sehr geehrte Damen und Herren, gerne lese ich Ihr Journal und oft möchte ich einen Bericht, einen Artikel oder einen Plan ausdrucken und in Ruhe ab Papier lesen. Könnten Sie Ihre Artikel so editieren, dass diese über einen Button ausgedruckt werden können. Das wäre ganz toll. Vielen Dank und mit freundlichen Grüssen aus Zollikerberg (Schweiz) Hansruedi Müller
Hallo Herr Müller,
vielen Dank für Ihr Feedback zum ELVjournal online. Tatsächlich haben wir den Vorschlag eines „Drucken“-Plugins bereits aufgenommen und werden dieses zeitnah implementieren!
Wir wünschen Ihnen weiterhin viel Spaß beim Lesen.
Viele Grüße
Holger Arends
Hallo Herr Müller,
mittlerweile ist das Drucken-Plugin unter jedem Fachbeitrag verfügbar. Sie können nun wie gewohnt die ELVjournal online Artikel bspw. als PDF archivieren.
Viele Grüße
Holger Arends