Projekte für Elektronikeinsteiger, Teil 15
Perfekte Ergänzung – NPN & PNP für Audioverstärker
NPN und PNP – zwei Gegensätze, die sich perfekt ergänzen. Gemeinsam ermöglichen sie flexible Schaltungen, präzise Steuerungen und effiziente Signalverstärkung. Entdecken Sie, wie das „perfekte“ Duo der Transistorwelt für perfekte Verstärkung, Dynamik und kreative Elektroniklösungen sorgt.
Ungleiche Brüder
Transistoren sind das Herz moderner Elektronik – die NPN- und PNP-Variante bilden dabei ein unschlagbares Team. Während der eine Transistor für den Stromfluss in die eine Richtung sorgt, übernimmt der andere sozusagen die Gegenrichtung. So ergänzen sie sich perfekt in Schaltungen, ermöglichen symmetrische Verstärker, clevere Schaltlogik und vielfältige Anwendungen von einfachen Steuerungen bis hin zu komplexen Systemen.
Der Unterschied zwischen NPN und PNP Transistoren
Ein NPN-Transistor leitet, wenn die Basis positiver ist als der Emitter. Dadurch eignet er sich hervorragend für Schaltungen, die Masse als Bezugspunkt nutzen. Der PNP-Transistor hingegen arbeitet spiegelbildlich: er leitet, wenn die Basis negativer ist als der Emitter. So kann er Signale verarbeiten, die sich auf die positive Versorgungsspannung beziehen.
Warum NPN und PNP Transistoren untrennbar sind
Moderne Halbleiterbauelement wie Transistoren sind aus der modernen Elektronik nicht mehr wegzudenken – sie sind die Basis nahezu aller elektronischen Schaltungen. Zwei der wichtigsten Bauformen sind der NPN- und der PNP-Transistor. Auf den ersten Blick unterscheiden sie sich lediglich in der Polarität ihrer Anschlüsse und der Richtung des Stromflusses, doch genau darin liegt ihre Stärke: Gemeinsam bilden sie ein komplementäres Paar, das in vielen Anwendungen unverzichtbar ist.
In Kombination ergeben NPN und PNP vielfältige Möglichkeiten: Von Gegentakt-Endstufen in Audioverstärkern über Push-Pull-Treiber für Motoren bis hin zu effizienten Schaltreglern oder Logikschaltungen. Durch ihre Ergänzung lassen sich Signale symmetrisch verstärken, Lasten in beide Richtungen treiben und Ströme präzise steuern. Die perfekte Balance zwischen beiden Typen macht sie zu den wichtigsten Grundbausteinen in der Elektronik. Wer die Unterschiede versteht und ihre Schaltungskombination gezielt einsetzt, kann leistungsfähige, stabile und effiziente Schaltungen realisieren – ein Prinzip, das seit Jahrzehnten bewährt ist und auch in modernen Anwendungen aktuell bleibt.
Die Gegentakt-Endstufe
Die Gegentakt-Endstufe ist ein bewährtes Schaltungskonzept, das vor allem in Audio- und anderen Leistungsverstärkern eingesetzt wird. Ihr Funktionsprinzip beruht auf zwei komplementären Transistoren, meist einem NPN- und einem PNP-Typ, die sich die Verstärkung des Signals aufteilen. Während der NPN-Transistor für die positive Halbwelle eines Wechselsignals zuständig ist, übernimmt der PNP-Transistor die negative Halbwelle. Dadurch wird am Ausgang wieder das vollständige Signal erzeugt, nun aber mit deutlich größerer Leistung. Diese Aufgabenteilung hat den Vorteil, dass die Transistoren jeweils nur während einer Halbwelle aktiv sind und somit weniger Verlustleistung entsteht, was den Wirkungsgrad im Vergleich zu einer Eintaktstufe deutlich verbessert.
Bei klassischen Audioverstärkern nimmt der Basisstrom bei positiven Halbwellen zu und bei negativen ab. Für eine Halbwelle steht somit nur der halbe Änderungsbereich zur Verfügung. Sollen möglichst große Halbwellen verstärkt werden, kann man das Signal auf zwei Transistoren aufteilen. Der eine verstärkt ausschließlich die positiven Halbwellen (NPN), der andere die negativen (PNP). Bild 1 veranschaulicht das Prinzip. Die roten positiven Halbwellen werden vom NPN-Transistor übernommen, während die blauen negativen Halbwellen durch den PNP-Transistor verstärkt werden. Wenn beide Emitteranschlüsse verbunden sind, setzt sich die gesamte Schwingung nach der getrennten Verstärkung ihrer Halbwellen wieder zu einem vollständigen Signal zusammen. Man bezeichnet diese sich in ihrer Arbeitsweise ergänzenden Bauelemente daher auch als Komplementär-Transistoren.

Allerdings tritt beim Übergang von der positiven zur negativen Halbwelle ein Problem auf: In diesem Bereich können beide Transistoren kurzzeitig sperren, was zu einer sogenannten Übernahmeverzerrung führt (Bild 2) . Um diese zu vermeiden, werden die Transistoren in der Praxis oft leicht „vorgespannt“, sodass sie im sogenannten Klasse-AB-Betrieb arbeiten. Auf diese Weise bleibt das Signal auch im Übergangsbereich sauber. Insgesamt ermöglicht die Gegentaktendstufe eine energieeffiziente und leistungsstarke Verstärkung und bildet deshalb bis heute die Grundlage vieler Endstufen in der Elektronik.

Ein leistungsfähiger Audio-Verstärker
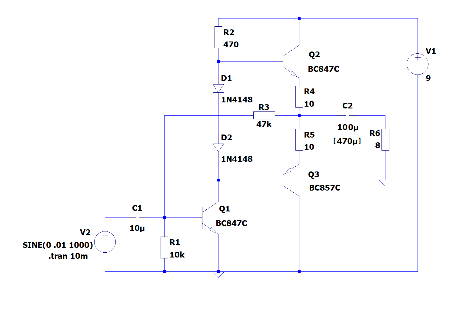
Bild 3 zeigt den Schaltplan eines praxistauglichen Audioverstärkers mit Gegentaktendstufe. Da typische Audiosignale eine Amplitude von lediglich 20 mV aufweisen, wurde hier zusätzlich eine Vorverstärkerstufe hinzugefügt, um die Gegentaktendstufe voll auszusteuern.

Einen möglichen Aufbau dazu zeigt Bild 4. Ein komplettes System mit MP3-Audioquelle und Mini-Lautsprecherbox ist in Bild 5 zu sehen.


Die Schaltung arbeitet mit einer Betriebsspannung von 9 V. Ziel dieses Aufbaus ist es, ein Eingangssignal, wie es typische Audioquellen liefern, so weit zu verstärken, dass ein Lautsprecher mit einer Nennimpedanz von 8 Ω angesteuert werden kann.
Am Eingang befindet sich eine Vorverstärkerstufe (Transistor Q1). Das Eingangssignal gelangt zunächst über den Koppelkondensator C1 in die Basis von Q1. Dieser Kondensator sperrt Gleichspannungsanteile und lässt nur die Wechselspannung des Audiosignals passieren. Der Widerstand R1 stellt die Vorspannung für die Basis bereit und sorgt dafür, dass Q1 in einem geeigneten Arbeitspunkt betrieben wird. Auf diese Weise kann die kleine Eingangsspannung linear verstärkt werden.
Die von Q1 erzeugte Spannung wird anschließend einem Biasnetzwerk zugeführt, das aus den Dioden D1 und D2 sowie dem Widerstand R3 besteht. Dieses Netzwerk erzeugt eine konstante Vorspannung von etwa 1,4 V, die benötigt wird, um die beiden nachfolgenden Endstufentransistoren leicht leitend zu halten. Ohne diese Vorspannung würde es im Nulldurchgang des Signals zu deutlichen Übernahmeverzerrungen kommen, da die Transistoren erst ab einer Basis-Emitter-Spannung von ungefähr 0,7 V zu leiten beginnen. Die beiden Siliziumdioden liefern die notwendige Spannung, um diesen Effekt zu kompensieren und den Arbeitspunkt der Endstufe im sogenannten Class-AB-Bereich einzustellen. R2 versorgt das Diodennetzwerk mit Strom, während R3 die Kopplung zwischen der Vorstufe und der Gegentaktendstufe herstellt.
Die eigentliche Leistungsverstärkung übernehmen die beiden Transistoren Q2 und Q3, die als komplementäre Gegentaktendstufe geschaltet sind. Q2 ist ein NPN-Transistor, der die positiven Halbwellen des Signals verstärkt, während Q3 als PNP-Transistor die negativen Halbwellen übernimmt. Beide Transistoren arbeiten also wechselweise und bauen zusammen das vollständige Audiosignal auf. Um Stabilität und Symmetrie zu verbessern, sind in den Emittern der beiden Endstufentransistoren die Widerstände R4 und R5 eingefügt. Diese verhindern unter anderem ein gleichzeitiges vollständiges Durchschalten beider Transistoren, was ansonsten zu einem Kurzschluss zwischen der Betriebsspannung und Masse führen könnte.
Das verstärkte Signal wird über den großen Koppelkondensator C2 weitergegeben. Dieser Kondensator blockiert wiederum Gleichspannungen und gibt nur den Wechselspannungsanteil an den Lautsprecher weiter. Auf diese Weise wird verhindert, dass am Lautsprecher ein Gleichstrom fließt, der ihn auf Dauer beschädigen könnte. Bild 6 zeigt, dass der Verstärker ein sauberes Ausgangssignal ohne Verzerrungen liefert. Die reine Spannungsverstärkung liegt bei V = 500 mV / 12 mV = 42.

Neben der Verstärkung selbst ist der sogenannte Frequenzgang ein wichtiges Kriterium für die Qualität von Audioverstärkern. Bild 7 zeigt ein zugehöriges Diagramm.

In der Darstellung ist auf der linken Achse die Verstärkung in Dezibel und auf der rechten Achse die Phasenverschiebung angegeben. Es lässt sich erkennen, dass der Verstärker in einem breiten Bereich von etwa 100 Hertz bis über 100 Kilohertz eine konstante Verstärkung von rund 32 Dezibel aufweist. Diese entspricht genau der linearen Verstärkung von 42 [ 20*log(42) = 32) ]. Dieser Bereich stellt die Arbeitsbandbreite der Schaltung dar, in der das Eingangssignal weitgehend unverfälscht verstärkt wird. Unterhalb von etwa 100 Hz fällt die Verstärkung deutlich ab. Dies ist auf die Koppelkondensatoren im Eingangs- und Ausgangszweig zurückzuführen, die tieffrequente Anteile zunehmend sperren und somit einen Hochpasscharakter erzeugen. Oberhalb von rund 100 KHz setzt ebenfalls ein Abfall der Verstärkung ein. Ursache hierfür sind die internen Kapazitäten der Transistoren sowie parasitäre Kapazitäten in der Schaltung, die eine Tiefpasswirkung hervorrufen.
Im Audiobereich zwischen 20 Hz und 20 KHz bleibt die Verstärkung insgesamt sehr konstant, wobei jedoch die tiefsten Frequenzen im Bassbereich durch die Grenzfrequenz bei etwa 100 Hz bereits etwas abgeschwächt werden. Für Sprach- und Musikwiedergabe ist dies in der Regel unkritisch, für hochwertige Hi-Fi-Anwendungen wären jedoch eine Vergrößerung der Koppelkondensatoren und weitere Maßnahmen sinnvoll, um den Übertragungsbereich auch im Tiefbassbereich bis 20 Hz auszudehnen. Die obere Grenzfrequenz liegt deutlich oberhalb des Hörbereichs, sodass hohe Töne ohne Einschränkung übertragen werden. Der Phasengang zeigt, dass das Ausgangssignal im linearen Bereich eine konstante Verschiebung von etwa minus 180 Grad aufweist, was der Invertierung durch die Eingangsstufe entspricht. Erst unterhalb der unteren Grenzfrequenz und oberhalb der oberen Grenzfrequenz treten weitere Phasendrehungen auf, die charakteristisch für Hoch- und Tiefpässe sind.
Insgesamt bestätigt das Frequenzgangdiagramm, dass der Verstärker im gesamten relevanten Audiofrequenzbereich mit gleichmäßiger Verstärkung arbeitet und nur bei sehr tiefen Frequenzen Einschränkungen auftreten, während der Hochtonbereich unverfälscht wiedergegeben wird.
Vom diskreten Verstärker zum Audio IC
Die Entwicklung und Analyse diskreter Audioverstärker bietet einen wertvollen Einblick in die grundlegenden Funktionsprinzipien der Elektronik. Durch den Aufbau mit einzelnen Transistoren, Widerständen, Dioden und Kondensatoren wird unmittelbar nachvollziehbar, wie Vorverstärkerstufen, Arbeitspunkte, Biasnetzwerke und Gegentaktendstufen zusammenspielen, um ein schwaches Eingangssignal mit ausreichender Leistung für den Betrieb eines Lautsprechers zu verstärken. Solche Experimente mit diskreten Schaltungen sind vor allem in der Ausbildung und im Labor von großem didaktischen Wert, da sie ein tiefes Verständnis für Bauteilfunktionen, Arbeitspunkte und nicht ideale Effekte wie Verzerrungen oder Frequenzgangbegrenzungen vermitteln. Zudem erlaubt der diskrete Aufbau umfangreiche eigene Experimente und Optimierungen.
Im praktischen Einsatz zeigen sich jedoch auch die Grenzen diskreter Audioverstärker. Einerseits erfordert der Aufbau relativ viele Bauteile, die sorgfältig dimensioniert werden müssen. Besonders die thermische Stabilität ist kritisch, da diskrete Transistoren bei Erwärmung ihre Kennwerte verändern können, was zu Verzerrungen oder bei hohen Leistungen sogar zur Zerstörung der Bauteile führen kann. Hinzu kommt, dass diskrete Schaltungen meist mehr Platz auf der Leiterplatte beanspruchen, was bei modernen Geräten ein entscheidender Nachteil ist.
Audio-ICs (Integrated Circuits) bieten hier eine kompakte und praxistaugliche Alternative. In einem einzigen Gehäuse sind Vorstufen, Endstufen, Schutzschaltungen und oft auch Zusatzfunktionen wie Kurzschluss- und Überhitzungsschutz integriert. Dies führt zu einer hohen Betriebssicherheit und reduziert den Schaltungsaufwand erheblich. Auch die Fertigungskosten sinken deutlich, da anstelle vieler Einzelbauteile nur ein einziges IC benötigt wird, das in großen Stückzahlen sehr günstig produziert werden kann. Zudem lässt sich mit ICs leichter eine gleichbleibend hohe Qualität erreichen, da die Bauteiltoleranzen innerhalb eines integrierten Schaltkreises wesentlich geringer sind als bei diskreten Bauteilen.
Auf der anderen Seite verliert man mit der Verwendung von Audio-ICs ein Stück weit die Möglichkeit, die Schaltung im Detail zu verstehen und zu beeinflussen. Während beim diskreten Aufbau jeder Widerstand und Transistor gezielt verändert und das Verhalten der Schaltung unmittelbar untersucht werden kann, bleibt der innere Aufbau eines Audio-ICs für den Anwender eine „Black Box“. Für Lernzwecke und Experimente ist daher der diskrete Verstärker unverzichtbar, während in der industriellen Praxis aufgrund von Zuverlässigkeit, Kosten und Bauraum fast ausschließlich integrierte Lösungen eingesetzt werden. Lediglich im High-End- Bereich sind weiterhin noch diskrete Komponenten zu finden.
Der LM386 (Bild 8) ist ein weit verbreiteter, integrierter Audioverstärker in einem kleinen, 8-poligen DIP- oder SO-IC-Gehäuse. Er wurde speziell für batteriebetriebene Anwendungen entwickelt und arbeitet mit Versorgungsspannungen zwischen 4 und 12 V. Die Ausgangsleistung liegt typischerweise bei etwa 0,5 W an 8 Ω bei 9 V Versorgung, was für tragbare Radios, kleine Lautsprecherboxen oder einfache Musikverstärker vollkommen ausreicht.

Im Grundbetrieb besitzt der LM386 eine feste Spannungsverstärkung von 20, die sich durch externe Beschaltung auf bis zu 200 erhöhen lässt. Durch seine interne Gegenkopplung und Schutzschaltungen benötigt er nur wenige externe Bauteile: meist genügen ein Eingangskondensator, ein Bypass-Kondensator zur Stabilisierung und ein Koppelkondensator zum Lautsprecher. Zu den Vorteilen des LM386 zählen die einfache Anwendung, geringe Kosten, kompakte Bauweise und integrierte Schutzfunktionen wie thermische Absicherung. Im Inneren des ICs arbeitet eine Gegentaktstufe, die dem diskreten Aufbau nach Bild 4 sehr ähnlich ist. Zusätzliche interne Transistoren sorgen lediglich für eine thermische Stabilisierung und die höhere Gesamtverstärkung.
Ergänzungen und Anregungen
- Wie verändert sich der Klang des Verstärkers, wenn man die Dioden D1 und D2 kurzschließt (Übernahmeverzerrung!)
- Welche Widerstände beeinflussen den Verstärkungsfaktor der Schaltung nach Bild 3?
- Wie könnte man den Frequenzgang des Verstärkers erweitern oder reduzieren (Stichwort Kondensatoren)
- Was passiert, wenn man versucht die Verstärkung zu stark zu erhöhen?
Ausblick
Nachdem in diesem Artikel die Grundlagen der Niederfrequenz-Audioverstärkungstechnik mit diskreter Gegentaktendstufe detailliert erläutert wurden, soll im nächsten Schritt der Blick auf einen kompletten kleinen Stereo-Verstärker gerichtet werden. Während die bisher vorgestellte diskrete Schaltung aus einzelnen Transistoren, Widerständen, Dioden und Kondensatoren besteht und sich hervorragend zum Verständnis der grundlegenden Verstärkerprinzipien eignet, bietet der Einsatz integrierter Schaltungen (ICs) deutliche Vorteile in Bezug auf Kompaktheit, Zuverlässigkeit und Praxistauglichkeit.
Ein kompakter Stereo-Verstärker lässt sich mit wenigen Bauteilen realisieren, wenn statt diskreter Komponenten ein Audioverstärker-IC eingesetzt wird. Mit geeigneten Komponenten können zwei Kanäle (links und rechts) für die Stereowiedergabe aufgebaut werden, sodass sich ein vollständiger, transportabler Verstärker ergibt. Durch den Einsatz von ICs fällt der Platzbedarf sehr gering aus, was die Konstruktion tragbarer Geräte oder kompakter aktiver Lautsprecherboxen ermöglicht.
Trotz der geringen Schaltungsgröße kann ein solcher Verstärker für viele Anwendungen praktisch genutzt werden. So eignet er sich beispielsweise als tragbare Lautsprecherbox für Handys, Tablets oder MP3-Player, die in der Regel nur über Kopfhörerausgänge verfügen. Mit einem zusätzlichen Audioverstärker können solche Geräte auch größere Lautsprecher ansteuern, sodass Musik, Sprache oder andere Audiosignale in deutlich höherer Lautstärke und mit besserem Klang erlebbar werden.
Erforderliches Material:
Außerdem benötigen Sie:
- 2x npn-Transistor, z. B Modul BC847 oder BC547
- 1x npn-Transistor, z. B Modul BC847 oder BC547
- Widerstände und Kondensatoren
- Batteriehalter
- Breadboards
- 8-Ω-Lautsprecher
Über den Autor
Dr. Günter Spanner ist als Autor zu den Themen Elektronik, Sensortechnik und Mikrocontroller einem weiten Fachpublikum bekannt. Schwerpunkt seiner hauptberuflichen Tätigkeit für verschiedene Großkonzerne wie Siemens und ABB ist die Projektleitung im Bereich Entwicklung und Technologie-Management. Der Dozent für Physik und Elektrotechnik hat zudem zahlreiche Fachartikel und Bücher veröffentlicht sowie Kurse und Lernpakete erstellt.